Skip to content

Instantly share code, notes, and snippets.

@desinas
Last active October 6, 2021 16:35
Show Gist options
  • Save desinas/f366e069a524f025c203a2c8882501d3 to your computer and use it in GitHub Desktop.
Save desinas/f366e069a524f025c203a2c8882501d3 to your computer and use it in GitHub Desktop.
Checking Balance quiz (3-5) from Udacity - Front End Developer
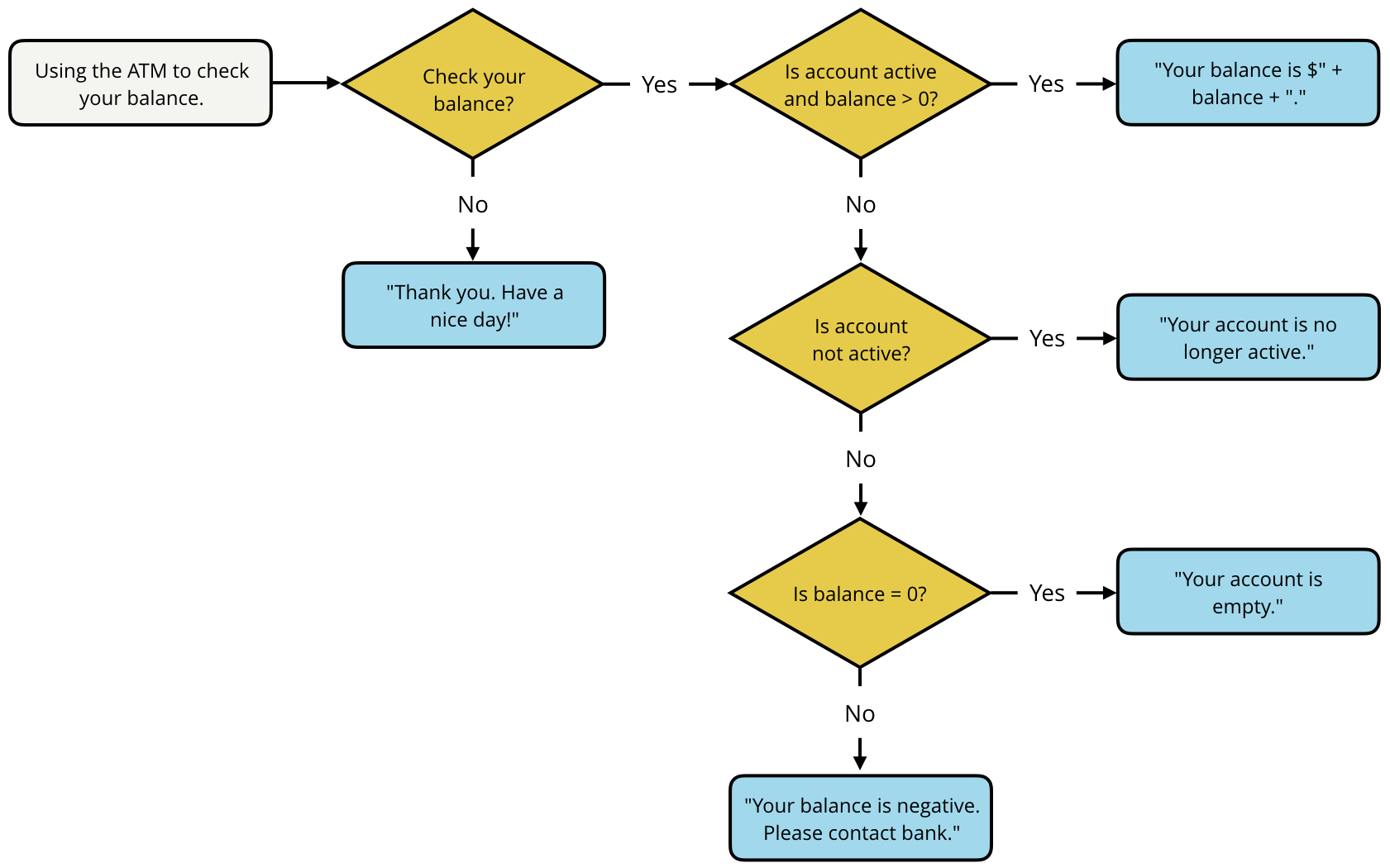
/*
* Programming Quiz - Checking Your Balance (3-5)
*/
// change the values of `balance`, `checkBalance`, and `isActive` to test your code
var balance = 325.00;
var checkBalance = true;
var isActive = false;
// your code goes here
if (checkBalance === true) {
if (isActive === true && balance > 0) {
console.log("Your balance is $" + balance +".")
} else if (isActive === false) {
console.log("Your account is no longer active.")
} else if (balance === 0) {
console.log("Your account is empty.")
} else console.log("Your balance is negative. Please contact bank.")
} else console.log("Thank you. Have a nice day!");
@desinas
Copy link
Author

desinas commented Dec 15, 2017

What Went Well

  • Your code should have a variable balance
  • Your code should have a variable checkBalance
  • Your code should have a variable isActive
  • Your code should include an if...else statement
  • Your code should produce the expected output

Feedback: Your answer passed all our tests! Awesome job!

@desinas
Copy link
Author

desinas commented Dec 15, 2017

atm-check-balance-cropped

@husseinhegazy
Copy link

husseinhegazy commented Aug 24, 2018

Why this code isn't accepted?

if(checkBalance === false){
    console.log("Thank you. Have a nice day!");
}else if(checkBalance === true && isActive === false){
        console.log("Your account is no longer active.");
}else{
    if(balance === 0){
        console.log("Your account is empty.");
    }else if(balance < 0){
        console.log("Your balance is negative Please contact bank.");
    }else 
        console.log("Your balance is $"+balance.toFixed(2)+".");
}

@BaiBiramnjiefog
Copy link

Try This Code!

var balance = -1;
var checkBalance = true;
var isActive = true;

if (!checkBalance) {
console.log("Thank you.Have a nice day!");
} else if(isActive === true && balance > 0) {
console.log("Your balance is $" + balance.toFixed(2) + ".");
} else if (!isActive) {
console.log("Your account is no longer active.");
} else if (isActive && balance === 0) {
console.log("Your account is empty.");
} else if (isActive && balance < 0) {
console.log("Your balance is negative. Please contact bank.");
}

@mohamed202020202121
Copy link

var balance = 325.00;
var checkBalance = true;
var isActive = false;

why this code is not correct ?
if (checkBalance === true ) {
if (isActive === true && balance > 0) {
console.log ("your balance is $" + balance + ".");
} else if (isActive === false) {
console.log("your acount is no longer active.");
} else if ( balance === 0) {
console.log("your acout is empty.");
} else console.log("your balance is negative. please contact the bank.");
} else console.log("Thank you. Have a nice day!");

Sign up for free to join this conversation on GitHub. Already have an account? Sign in to comment