- アカウント作成後に「GET UNREAL」をクリックしEpic Games Launcherをインストール
 - Dashboard - Unreal
 - Epic Games Launcherを立ち上げて、最新のUE4Editorをダウンロード
 - (Mac, Linux)非公式プラグインをダウンロードしておいて、あとでUnrealで作成したプロジェクトファイルに入れる
 - (Mac, Linux)getnamo/leap-ue4
 
- Windows 7 64-bit 以上
 - Mac OS X 10.9.2 以上
 - Quad-core Intel または、AMD processor 2.5 GHz 以上
 - NVIDIA GeForce 470 GTX、または AMD Radeon 6870 HD series card 以上
 - 8 GB RAM 以上
 
無料
*四半期ごとの総売上が$3,000を超えた分に関して5%のロイヤリティ
9,072円〜
- Blueprints Visual Scripting
 - C++
 
- UE4Editor4.8.0以上を起動します
 - 新規プロジェクトから[ブループリント] > [FirstPerson]を作成します
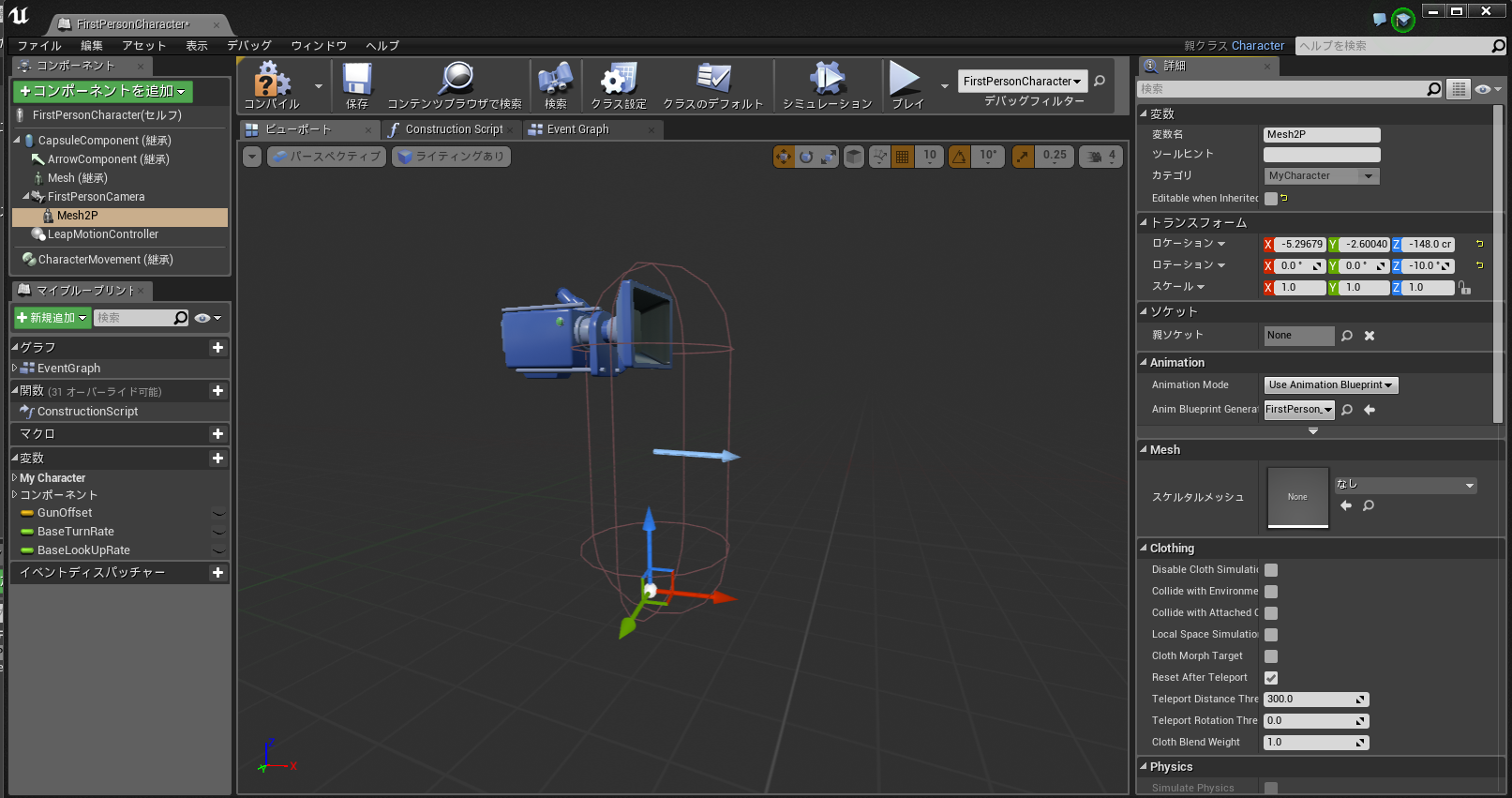
 - 画面右側の[アウトライナ] > [FirstPersonCharacter]をクリックしBluePrint編集画面を開きます
 - 画面中央の[ビューポート]タブをアクティブにします
 - 画面左側の[コンポーネント] > [コンポーネントを追加]をクリックし[LeapMotionController]を追加し、右側の[詳細] > [トランスフォーム] > [ロケーション]のXを130に変更します
 - 画面左側の[コンポーネント] > [Mesh2P]を選択し、右側の[詳細] > [Mesh] > [スケルタルメッシュ]をクリアし、簡易的にデフォルトの手を非表示にします
 - レベルエディタ画面に戻って[プレイ]をクリックします
 
- 新規プロジェクトから[ブループリント] > [Rolling]を作成します
 - 画面右側の[アウトライナ] > [PhysicsBallBP]をクリックしBluePrint編集画面を開きます
 - 画面左側の[コンポーネント] > [コンポーネントを追加]をクリックし[LeapMotionController]を追加。
 - [LeapMotionController]を選択し[OnHandUpdated]を追加し、BluePrintを作成していきます
 
- UE4Editorを起動します
 - NewProjectを作成します
 - [Content Browser]ウィンドウで右クリックして新規[BluePrint]クラスを作成します
 - 親クラスは[Character]、クラス名は仮で[MyCharacter]にします
 - [MyCharacter]をダブルクリックでブループリントの編集画面を開きます
 - ツールバーの [Class Settings] を選び [Details] パネルの Class Options -> Parent Class を[Leap Rigged Character]に変更します
 - [Component] ウィンドウ で、 [Character Movement]コンポーネントをクリックします
 - [Details] パネルで Rotation を検索して、 [Character Movement] の以下のボックスにチェックを入れます
 - [MyBlueprint] ウィンドウで [Create Variable] ボタンをクリックし、2つの Bool 変数を作成します。JogPressed、JumpPressed。
 - コンパイルし保存してから、ブループリントを終了します。
 
- [Content Browser]ウィンドウで右クリック して親クラス[Game Mode]の新規[BluePrint]クラスを作成します
 - クラス名は仮で[MyGame]にします
 - [MyGame]をダブルクリックでブループリントの編集画面を開きます
 - ツールバーの [Class Settings] を選び [Details] パネルの Classes -> Default Pawn Class を[MyCharacter]に変更します
 - Player Controller Class を VRPlayerControllerに設定します
 - コンパイル し 保存 してから、ブループリントを終了します。
 
- メインのエディタ ウィンドウの メニュー バー の [Edit] をクリックし [Project Settings] を選びます。
 - [Project Settings] の [Engine] セクションの [Input] をクリックします。
 - Bindings に Action Mappings と Axis Mappings を 2 つずつ追加します。
 - Bindings を以下のように設定します
 - [Project Settings] の [Game] セクションの [Maps & Modes] オプションをクリックします。
 - Maps & Modes の Default Modes で、 Default GameMode に MyGame ゲームモードを設定します。
 - 入力とゲームモードの設定が完了したら、[Project Settings] ウィンドウを終了します。
 
Unreal Engine | ブループリントにおけるキャラクター移動の設定方法
Unreal Engine | Get Started with UE4
- Unreal Engine Forums
 - Epic Wiki
 - UE4 AnswerHub - UE4 AnswerHub
 - UE4攻略wiki -Preview- - トップページ
 - Unreal Engineユーザー助け合い所
 - Epic Games Japan
 - Unreal Engine Japan
 - エピック・ゲームズ・ジャパンUE4ALL
 - Unreal Engine Japan
 - Leap Motion Developers Jp
 
クリエイティブ・コモンズ・ライセンス
表示 - 改変禁止 2.1 日本






















