Skip to content

Instantly share code, notes, and snippets.

@djspiewak
Last active July 14, 2020 11:12
Show Gist options
  • Select an option

  • Save djspiewak/fb7851cc4f804f851e70d15ba7c94bb1 to your computer and use it in GitHub Desktop.

Select an option

Save djspiewak/fb7851cc4f804f851e70d15ba7c94bb1 to your computer and use it in GitHub Desktop.

Cats Effect 3.0 Proposal

If you're someone for whom code speaks louder than words, here's a branch to ponder: https://github.com/typelevel/cats-effect/tree/ce3

The following is a proposal for Cats Effect 3, collaboratively devised over the last few months by several of the maintainers and contributors to the library. I will frequently use first-person in this document (because I'm lazy), which is posted under my name (ditto), but it really was a joint effort. As with any joint effort, there has definitely been some healthy debate about several of the concepts in this proposal. For reference, these are the things we're the least sure about:

  • Concurrent now takes two type parameters, and thus is somewhat less ergonomic
  • Region has been added, along with some complex associated machinery
    • One component of that machinery is the Safe.Case type
  • Several existing laws are retained (such as Sync being stack-safe)
  • ExecutionContext appears in the API
  • ExitCase is a really terrible name (the names in general need some polishing)

None of this is final! At all! Really. Now is the time for questions and debate and concerns and bike-shedding. Put forward your own ideas. Find fundamental problems with what we've done! The sky's the limit!

Preamble

Before diving into the exact changes that we're proposing, I want to briefly talk about Cats Effect, what it is and where it fits in the ecosystem. Cats Effect is really two things at once:

  • A set of abstractions for characterizing functional effectful runtimes in Scala
  • A baseline, practical implementation of those abstractions

Both of these elements of the project are extremely important, though the success of the former in the ecosystem and in end-user applications has rendered the latter less important than it was at the conception of the project. Note that, from an ecosystem strategic standpoint, this implies that Cats Effect has three primary stakeholders:

  • Runtime Systems. Otherwise known as "concrete datatypes". These are the implementors of the Cats Effect abstractions. The current (known) major members of this category are Monix and ZIO, in addition to Cats Effect itself, though technically monad transformers mean that there are an infinite number of inductive concrete types.
  • Middleware. These are things like http4s, Doobie, Monix, and many many others. Basically any Scala code which uses Cats Effect and doesn't include a main function.
  • End Users. Most of this code is closed-source, but there are some bits and pieces which are public, such as quasar. These are projects which are delivered to customers, deployed on servers, etc. They always include a main, or at least something like IOApp.

All three of these stakeholder categories exert equal pull on Cats Effect's design and future, though not all are concerned with the same things equally. Runtime Systems are almost entirely concerned with Cats Effect's abstractions and laws, for example, while End Users are concerned with functionality (one aspect of the abstractions, but often more relevantly the practical concrete IO) and syntax. Middleware often cares about both equally, although Middleware will often pull in exactly the opposite direction from Runtime Systems (desiring more functionality within a cleaner model which the runtime must find a way to implement). Sometimes, in order to satisfy the needs of one stakeholder, we need to compromise the desires of the other two. This is an unfortunate consequence of being pulled between so many worlds.

There's another aspect of this, as well, which is that Cats Effect really defines what it means to be a functional effectful runtime in Scala. Its abstractions are the language of effects on the JVM, and thus it both enables and constrains the Scala FP design space as a whole. This role in the ecosystem is not taken lightly, nor with ego. It means that every design decision made in Cats Effect has profound consequences for every single line of practical functional code written in Scala for years to come, and thus should be undertaken with commensurate care. (note that this is distinct from Cats, which does occupy a more keystone position in the ecosystem but has far fewer design decisions to make; after all, how many ways are there to define Functor?)

All of this is to try to lay down a clear and self-conscious vision of what Cats Effect is, where it fits in the ecosystem, and what its goals and constraints are. I've seen a lot of people discussing various ideas about what Cats Effect is and what it should do, based on their own biases and perspectives. This is what we, the maintainers and creators of Cats Effect, define it to be. These are the points which have shaped Cats Effect 3.

evalOn and async

In the original work designing Cats Effect, I really wanted to keep Async#async from auto-shifting. The reason being that it was, in my experience, not at all uncommon to want to retain the continuation of an asynchronous effect on its calling pool, and the performance hit and contention from the enforced context shift is not something to ignore. This design decision led to a large number of other design outcomes, including shift, the shifting (no pun intended) semantics of IO.fromFuture, and more.

In retrospect, I think this was a mistake. While the use-cases that I had in mind certainly exist, they are vastly far in the minority compared to the more common use-case of wanting to take a continuation off of the calling pool as quickly as possible. More importantly, John De Goes makes an excellent point about local reasoning and evalOn. If shift is eliminated and async auto-shifts when in an evalOn continuation scope, then it is possible to lexically reason about thread pools. This is incredibly powerful, and it eliminates a very large class of common and hard-to-detect errors.

Even at the time, this was a slightly odd design. Monix has had auto-shifting async and lexical evalOn from the very start (predating Cats Effect entirely). I still believe that non-shifting async is useful, but I think it should be classified as what it is: unsafe. My proposal would be to eliminate shift, enforce auto-shifting semantics on async, promote evalOn as a first-class solution to the problem, and encourage implementing datatypes (such as cats.effect.IO) to optionally add their own unsafeAsync function, which captures a continuation without shifting. I believe Monix Task already has something like this, so the concept is relatively proven.

These semantics are already present in Monix and ZIO, and CE3 codifies them into law in the abstractions. To that end, it also will result in some very noticeable changes to the cats.effect.IO datatype, in order to comply with the new (safer) semantics.

To that end, the Async typeclass in Cats Effect 3 adds a pair of functions for accessing and manipulating the scoped executor:

trait Async[F[_]] extends ... {
  // returns an optional cancelation token
  def async[A](k: (Either[Throwable, A] => Unit) => F[Option[F[Unit]]]): F[A]

  // evalOn(executionContext, ec) <-> pure(ec)
  def evalOn[A](fa: F[A], ec: ExecutionContext): F[A]
  def executionContext: F[ExecutionContext]
}

You'll also note that async is actually asyncF. This is simply because Async implies Sync, meaning that you can always wrap your callback registrar in delay to lift it into F. This type signature is strictly more general than the existing one, since it provides a mechanism by which callbacks may be registered themselves through asynchronous actions without blocking a thread. The performance cost of the added delay is meaningful, but in our experience it is exceedingly rare to have repeated calls to async in the hot path, and in the event that you are doing things in the hot path, you probably shouldn't be working through a typeclass abstraction anyway.

The pair of functions, evalOn and executionContext, provide the mechanism for accessing the MonadReader (for the ExecutionContext) constraint on F. evalOn takes an effect and ensures that all synchronous actions within that effect, save for anything further-nested in an inner evalOn, will be evaluated on the specified ExecutionContext. The dual of this is the executionContext function, which produces the currently-dominant ExecutionContext within F. This is useful for interoperating with APIs which require direct access to an ExecutionContext, such as Future.

Abstraction, Concurrent, and Parametricity

In the very beginning, Cats Effect was based on the principle that concrete effects (like IO) should be atomic and should represent a fully opaque, runnable action. This concept actually comes from Paul Chiusano, who used it as a foundational idea in his original design of fs2 (the rewrite of scalaz-stream). Semantics such as preemption (cancellation) and concurrency were intended to be handled at a higher level in the stack, by frameworks defining a richer (and thus, more error-prone) calculus.

To that end, early versions of Cats Effect really only needed to characterize a few things:

  • Error handling
  • Synchronous construction
  • Asynchronous construction
  • Safe execution

That last point, btw, is where runAsync came from.

Given the requirements were exclusively limited to the above, a hierarchy like the following (which was implemented in Cats Effect 0.1) makes a lot of sense:

The above is sufficient if we assume that base effects are atomic and the core runtime does not define things like cancellation or concurrency, but unfortunately it turns out that this design principle is problematic when applied to the broader ecosystem. My favorite example of this comes from fs2:

// given an fa: F[A]
val s: Stream[F, A] = Stream.eval(fa) ++ Stream.eval(fa)
val fa2: F[A] = s.compile.lastOrError

Even without knowing fs2's API, it seems relatively clear from the types that fa2 and fa *> fa should be more or less equivalent. Or at the very least, should behave pretty much identically. Unfortunately, this wasn't quite the case with early versions of Cats Effect.

The reason for this is the atomicity design. As intended, fs2 defines a mechanism and semantics for concurrent preemption of running streams. This means that, within the confines of fs2, the stream s could be safely interrupted by some concurrent mechanism (i.e. another stream), all resources and such would be properly handled, and evaluation would be terminated as soon as possible preventing leakage of CPU resources on wasted work. This worked fine within fs2 itself, but as soon as you compiled back to the underlying effect type, all those semantics would be lost.

More specifically, assume Stream.eval(fa2). This should be exactly the same as s, but it wasn't because s could be interrupted at the ++ boundary, while Stream.eval(fa2) couldn't be interrupted at all, and the fa2 would run to completion. Concurrency and cancellation are linked together (due to the need to safely define what it means to handle errors in race), and omitting them from Cats Effect, which is the definition of the runtime, meant that all middleware needed to encode these semantics via captured side-effects in user space. This was safe, in a sense, but not composable.

To that end, Concurrent, Fiber, and Bracket were all added to the Cats Effect hierarchy, characterizing preemption and resource safety as part of the core calculus itself. These were much newer APIs than Sync, Async and friends (which had been vetted for over 5 years in Scalaz), but they had some precedent in Haskell's async libraries, in Monix, and in ZIO. Unfortunately, at the time the natural place to add Concurrent was under Async (meaning that all Concurrent types are also Async, and thus also Sync). This was a somewhat reasonable design, but it introduces a really annoying problem, which is that it is impossible to have a Concurrent[F] without also having Sync[F] and Async[F]. This is annoying precisely because of the power that those two typeclasses offer.

Sync is defined by a single function, delay, which takes a thunk => A as a parameter and wraps it up in an F[A]. In other words, it captures side-effects. Async is analogous, except for callbacks. This isn't news, and it's exactly what Sync/Async were designed to do, but unfortunately it means that, in theory, any function which takes these constraints can itself do anything. Consider the following type signature:

def foo[F[_]: Sync, A](a: A): F[A] = ???

What can this function do? What implementation can we swap in for the ???? There's almost no way to tell. Sync does give us some reasoning power: foo cannot involve asynchrony without blocking a thread, for example. Just to drive the point home, here's another function, bar, which takes an Applicative:

def bar[F[_]: Applicative, A](a: A): F[A] = ???

There's only one implementation for this function: a.pure[F]. You really can't do anything else. Well, I mean you can (e.g. unit[F] *> a.pure[F]), but it's all equivalent to a.pure[F]. By contrast, foo may be a.pure[F], or it could be Sync[F] delay { println("hey there!"); a }, or an infinite number of other things!

This is unfortunate, as reasoning is reduced considerably whenever these constraints are present, but unfortunately Concurrent inheriting from Async means that any time we want to talk about concurrency, we also have to talk about... literally everything (i.e. the space of all possible side-effects). This is too much, and the only way to resolve it is to flip things around, putting Concurrent at the top of the hierarchy and moving Sync and Async down below. (diagrams at the end)

Moving Concurrent to the top of the hierarchy (well, under Bracket) allows us to discuss concurrency in a pure fashion, without bringing in the messiness of capturing side-effects. It allows us to write functions which have access to considerable power, including forking and cancelation, but do not have access to unlimited power. Even more excitingly, it allows us to write laws not in terms of captured vars, but in terms of true substitutable equivalences. This in turn implies that we can define concrete implementations of Concurrent which are weaker than IO itself! This makes it possible to build tooling around Concurrent which allow for rich and deterministic testing of things like race conditions, cancellation, and other concurrent logic. This is very, very, very exciting.

As a brief aside, it's worth noting that there is still value in writing type signatures like foo's. Even though it's difficult to reason about the body of foo, due to the power of Sync, the generic signature gives us the flexibility to instantiate F with different types. Not just different concrete runtimes (like Monix or ZIO), but different composable types on top of those runtimes, such as monad transformers. This expressive power has proven immensely useful in both the middleware and end user ecosystems of Cats Effect 1.

Fixing Fiber

In current Cats Effect, Fiber has the following definition:

trait Fiber[F[_], A] {
  def cancel: F[Unit]
  def join: F[A]
}

This is nice and simple, but it hides a subtle pitfall. What is the result of the following?

for {
  f <- fa.start
  _ <- f.cancel
  a <- f.join
} yield a

Should it throw an error? Should it just… hang? Should it depend on whether or not fa completed evaluation before the cancel (say, if fa is really really fast to evaluate)? What makes the most sense here?

The types don't really give us anything to work with, and the semantics are equally obtuse and surprising. In Cats Effect 3, the goal is to do better, and we can do this by generalizing Fiber very slightly:

trait Fiber[F[_], E, A] {
  def cancel: F[Unit]
  def join: F[ExitCase[E, A]]
}

Same basic signature, but now join returns an ExitCase. If you're familiar with ExitCase in Cats Effect 1, you'll notice that this is a slightly different type: specifically, it now includes the result type, A. This is intentional, as ExitCase itself has been generalized to the following:

sealed trait ExitCase[+E, +A]

object ExitCase {
  final case class Completed[+A](a: A) extends ExitCase[Nothing, A]
  final case class Errored[+E](e: E) extends ExitCase[E, Nothing]
  case object Canceled extends ExitCase[Nothing, Nothing]
}

In a very real sense, ExitCase is the algebra of an effect: it may produce a value as a result, or it may error, or some outside fiber may cancel it. Thus, producing this type from join gives users the power to do whatever they want with the results.

However, surfacing cancellation as a value in this fashion yields some surprising consequences for certain use-cases. For example, one might want to join on a Fiber, then evaluate some logic in the event that the fiber is canceled, and then forward that cancellation on to the outer fiber (think: some sort of cleanup logic surrounding preemption). The signature of join allows us to do half of this, but critically it doesn't allow us to cancel the enclosing Fiber in which we joined.

This is a bit weird, if you think about it. The first two of the ExitCase cases have corresponding constructors which can build effects that produce to those results:

  • Completed ==> pure
  • Errored ==> raiseError

So, what about Canceled? We certainly can't create a cancellation "value" simply by creating a fiber, canceling it, and then joining on it, because that would just result in ExitCase.Canceled.pure[F]! This is also the problem with the previously described concrete use-case.

To resolve this, we introduce a new constructor, canceled, on Concurrent, which allows us to create an F[A] (for any A) which is already canceled.

Note that, unlike raiseError, there is no way to "eliminate" cancellation within a fiber. If someone cancels you, you're done. Your finalizers will run (anything you've bracketed), but that's all. Other fibers which are joining on you can observe the cancellation and respond accordingly, but you yourself are done. This is consistent with the intended semantics of concurrent preemption.

As an added nicety (and something which hints that we're on the right track), the Concurrent laws are much easier to define (and more comprehensive) when canceled is a value that can just be constructed directly.

Cancelability

By default, all three major concrete Cats Effect datatypes define their flatMap function (and all lawfully-equivalent combinators, such as map) to be cancellation points. This means that they serve as a sort of "safe point" in the computation chain where some external fiber may preempt evaluation, aborting the sequence. As a simple example using IO:

val ioa = IO(computeA())
val iob = IO(computeB())

(ioa *> iob).start.flatMap(_.cancel)

In the above, it is very likely that computeA() is run, but also quite likely that computeB() will not be run. This is because, conceptually speaking, the cancellation status of the fiber is "checked" by the *> operation. We can't cancel computeA() while it is running, since it is some sort of opaque side-effect that could be doing anything, but once it finishes we can check for the cancel signal before we move on to computeB(), and so that's exactly what we do. In other words, cancellation isn't really magic, it arises naturally from the fact that we're in control of our sequential composition.

This is the so-called "auto-cancelable model". The default is that flatMap is cancelable, and thus it is possible to cut off wasteful computation as early as possible in the event that something else has preempted it. This is in contrast to the "continual model", which is what was implemented by Monix prior to the introduction of cancellation into Cats Effect. In the continual model, flatMap is not a safe point, and chains of sequential actions cannot be interrupted by default. There are some significant advantages to this model, in that you have a guarantee that potentially-dependent sequential effects are going to run, regardless of what's happening in other fibers, but it also can result in wasting time on computations which will ultimately be ignored, and even can give rise to deadlocks.

These two models hint at a fundamental tension: the auto-cancelable model gives us better efficiency and avoids deadlocks in case of preemption, while the continual model provides better safety guarantees.

Ultimately, both models are necessary to some degree. There will always be critical regions of your program which must be evaluated in an "all or nothing" fashion, without permitting interruption between actions. However, in order to avoid leaking resources, particularly in looping chains (infinite fibers), cancelation must be respected. Cats Effect 1 addresses this issue by effectively assuming that all sequential chains are cancelable by default, while providing an "escape hatch" in the form of the uncancelable function.

uncancelable takes an action, F[A], and produces that same action with the added guarantee that cancelation will be ignored within that running action. Thus, if any component of F[A] is run, then all of it will be run. This function is implemented in terms of bracket, which is reasonable since resource acquisition (the first parameter of the bracket function) should generally be assumed to be a critical region, and atomicity is the desired default. Unfortunately, this gives rise to another problem, which is that it becomes impossible to safely acquire a semaphore (or any similar pattern) in Cats Effect. For example:

bracket(sem.acquire)(_ => useTheSemaphore)(_ => sem.release)

This seems quite reasonable at face value. We acquire the semaphore, use it, and then release it with the guarantee that the release will always run, even if our fiber is canceled. Unfortunately, there's a bit of a trap here, which is that the sem.acquire action is itself uncancelable! This means that if the semaphore is known to be unavailable, it's impossible for an outside fiber to cancel the acquisition, freeing up the resources of this fiber.

This problem was discussed at some length earlier this year in the Cats Effect gitter room. In this discussion, Fabio Labella proposes that there is no "right answer" when choosing between the auto-cancelable and continual models. Neither is necessarily wrong, though auto-cancelation seems to be more convenient in practice. The more important thing is to provide a composable model for converting between models in a scoped fashion. Cats Effect 1 provides uncancelable, which allows users to move from the auto-cancelable model to the continual one. Fabio pointed out that what is missing is a cancelable function which converts from the continual model back to the auto-cancelable one. This proposal was later implemented in ZIO, where appears to be quite effective in practice!

Cats Effect 3 fully implements this proposal with the following pair of functions on Concurrent:

def cancelable[A](fa: F[A]): F[A]
def uncancelable[A](fa: F[A]): F[A]

These functions eliminate each other, such that cancelable(uncancelable(fa)) <-> fa, and uncancelable(cancelable(fa)) <-> fa, which is quite intuitive. Additionally, this pair of functions makes it possible for an implementing concrete datatype to define either the auto-cancelable or the continual models as their default, so long as they are able to lawfully implement these two "scoped mode shift" functions.

Using these functions, we can solve the semaphore acquisition problem from earlier:

bracket(cancelable(sem.acquire))(_ => useTheSemaphore)(_ => sem.release)

And now we have the best of both worlds: the semaphore is acquired interruptably (avoiding deadlocks), but if it is acquired we are guaranteed to safely release it (avoiding resource leaks).

As an aside, we can still safely provide a default implementation of uncancelable in the following way:

def uncancelable[A](fa: F[A]): F[A] =
  bracket(fa)(_.pure)(_ => unit)

This is, in fact, a law which relates bracket and uncancelable (and by extension, cancelable). Concrete implementations may have a more efficient version, however, and are always free to override this implementation with one of their own, so long as it complies with the stated equivalence.

A Note on Fairness

In the context of functional effects, fairness is generally seen as equivalent to ensuring the current fiber yields its native thread back to the underlying executor in a timely fashion. Having a single logical thread hogging an underlying native thread for a long period of time inhibits responsiveness and can (in extreme cases) lead to thread pool starvation, as the application is unable to respond to incoming requests due to long-lived computations eating up all of the available resources and never yielding back control.

In the current version of Cats Effect, it isn't possible (without relying on implementation details) to write generic code which properly encodes fairness. This is particularly problematic when the underlying datatype (for example, cats.effect.IO) doesn't automatically self-optimize for fairness, and instead relies on users explicitly "opting in", which they cannot do through the abstractions.

To resolve this, Cats Effect 3 adds the following function to Concurrent:

def yieldTo[A](fa: F[A]): F[A]

All this does is introduce a fairness boundary. It yields control back to the underlying executor. Or rather, it is suggested that it does so. There are no laws here, nor really could there be. Implementations of Concurrent are expected to treat this as a serious hint from the user that this is an appropriate yield point for the current fiber, and fairness should be respected here. Implementations are certainly free to ignore this. As one plausible example, Monix automatically inserts fairness yield points (by default) once every 1024 actions. If one of those yields was automatically inserted just previous to the user sequencing yieldTo, then perhaps the user-initiated yield could be ignored. Tuning would be required to figure out whether or not this is actually a good idea.

Wall-Clock Time

It's important to remember that Cats Effect characterizes what it means to be a runtime. In some cases that means characterizing what it means to start a fiber, or register a callback, or atomically manage a resource. In other cases, it defines what it means to access certain system-level functions which can vary depending on how your application is running, and to do so in a way which is safe and interacts well with the rest of the runtime.

Interaction with wall-clock time, both in terms of timers and determining the current clock time, is an important (if unfortunate) part of many applications, and Cats Effect 3 characterizes this functionality with a typeclass which further-specializes Concurrent:

trait Temporal[F[_], E] extends Concurrent[F, E] {
  def sleep(time: FiniteDuration): F[Unit]
  def now: F[FiniteDuration]
}

These functions do exactly what it seems like they do. The former interacts with some underlying scheduler to asynchronously suspend the given duration, while the latter returns the offset since epoch according to the current wall clock. The only moderately odd thing here is the use of FiniteDuration in now, which is mostly because I hate mixing scala.concurrent.duration and java.time types in the same API, and the former has a much cleaner API in Scala.

Monadic Regions and Cancellation Semantics

Present-day Cats Effect defines an abstraction, Bracket, which is used to scope a monadic region. This monadic region is given certain properties with respect to errors and cancellation which makes it possible to acquire scarce resources in such a way that the freeing of those resources is guaranteed. The various properties implied by this functionality also make it possible to implement higher level primitives, such as guarantee (which allows one to suppress cancellation during a critical series of actions which must all be performed together).

This is very useful, but upon closer examination, something is missing. Bracket is defined by the following function signature (in Cats Effect 3):

def bracket[A, B](
    fa: F[A])(
    use: A => F[B])(
    handle: (A, ExitCase[E, B]) => F[Unit])
    : F[B]

The scope of the monadic region defined by bracket is statically constrained to be around the use effect. In other words, handle will be sequenced after use, no matter what. It isn't possible to acquire a resource, pair that acquisition with some finalizer which releases it, and then return that acquire/release pairing to some caller who can flatMap on it to build up a program dynamically.

In other words, bracket forms a static monadic region. This implies a clear dual: what about dynamic monadic regions? Fortunately, there is already quite a bit of prior art in this regard within the Cats Effect ecosystem alone! The Resource concrete datatype was implemented in Cats Effect 1.0 to handle this use-case:

val r: Resource[F, Unit] = for {
  a <- Resource.make(acquire)(release)
  _ <- ...
  _ <- ...
  _ <- ...
  _ <- ...
} yield ()

r.use(a => ...): F[B]

All of the flatMap calls on Resource extend the scope of the monadic region, to an arbitrary degree. The region is only closed when the use function is invoked, which interprets the structure into Bracket[F] and returns the result. This construct, as it turns out, is really really profoundly useful, and it can be found in several other guises throughout the ecosystem, including fs2.Stream and zio.Managed (though the latter is hard-coded to the ZIO type and is not generic, unlike Resource and Stream, but it does still define a dynamic monadic region).

In fact, the original paper introducing monadic regions (Kiselyov and Shan, 2008) actually defines a dynamic region, not a static one! However, the paper is somewhat distinct from the situation in Cats Effect in that it also constrains effects to a closed algebra, predefined by the resource library itself. This allows the technique to encode statically provable resource safety (a very desirable property), but it also makes the technique undesirable in practice. Cats Effect allows users to construct arbitrary effects. In the absence of linear typing, this means that it is impossible to ever guarantee that resources are safely discarded (though we can guarantee that resources are always released), but the tradeoff is a much more practical effect system. Unfortunately, I am not aware of any prior literature describing dynamic monadic regions with open effect algebrae (though there is a little-known Haskell library which encodes the concept in a fashion similar to Resource).

This leaves Cats Effect in a somewhat undesirable position of having to break new ground on a previously-untried abstraction: Region. In general, Cats Effect attempts to be quite conservative in what it defines, given its highly central position in the ecosystem. In this case, there is prior art (e.g. Resource), but only in a concrete and specialized form. To that end, this particular construct remains the most divisive construct within the Cats Effect maintainership. Feel free to criticize accordingly!

As a motivating example, consider the following scenario:

  • A pair of resources which must be safely acquired and release
  • The acquisition semantics form a race, where each must be attempted and only the winner is kept open, while the loser is released and discarded

This is immensely difficult to encode with the current constructs. Higher level frameworks like fs2, Monix, and ZIO all have answers to this, but Cats Effect does not. Critically, the reason it is difficult to encode this use-case is the fact that Resource does not form a Concurrent, and thus lacks a race function. Unfortunately, the whole reason that Resource doesn't form a Concurrent comes down to the fact that Concurrent (in CE1) implies Bracket, and Resource cannot form a lawful Bracket since it is a dynamic region, not a static one.

To resolve this, in CE3 we split the notion of resource management into two typeclasses:

  • trait Bracket[F[_], E] extends Safe[F, E]
  • trait Region[R[_[_], _], F[_], E] extends Safe[R[F, ?], E]

This is all where Safe is defined as the following:

sealed trait Safe[F[_], E] extends MonadError[F, E]

So Safe forms a type union between Bracket and Region, which allows Concurrent to be defined in such a way that resource management is guaranteed, but the exact form of that resource management is unfixed:

trait Concurrent[F[_], E] extends MonadError[F, E] { self: Safe[F, E] =>
  // ...
}

So what then is Region, exactly? It is defined by two functions: openCase and supersede:

trait Region[R[_[_], _], F[_], E] extends Safe[R[F, ?], E] {
  def openCase[A](acquire: F[A])(release: (A, Case[_]) => F[Unit]): R[F, A]
  def supersede[B](rfa: R[F, _], rfb: R[F, B]): R[F, B]
}

The openCase function is analogous to bracketCase in the Bracket typeclass, in that it takes an acquisition effect and a release function, where the release function accepts the value which was acquired and the exit case (more on this type in a moment). For reference, bracketCase has the following definition:

def bracketCase[A, B](
    acquire: F[A])(
    use: A => F[B])(
    release: (A, Case[B]) => F[Unit])
    : F[B]

You'll notice that bracketCase defines the Case in terms of the result type, B. This is of course impossible with openCase, due to the fact that the region is dynamic, and the final result type is unknowable here – it depends on an arbitrary chain of flatMap calls which haven't happened yet!

supersede is tricky. The problem with a dynamic monadic region is not how to open the region, but rather how to close it. If every flatMap just extends the scope, you need some other function to "get you out", as it were. The problem is that the exact form of this function varies depending on the datatype. A value of type Resource[F, A] contains exactly one A, and we can get it out by calling use. A value of type Stream[F, A] contains many As, or none at all, and there's no way of meaningfully abstracting over these two scenarios.

However, as it turns out, we don't really need to. Monad abstracts over things like this. For example, IO[A] is a monad that contains exactly one A (or an error), while List[A] contains zero or many As. They're both Monads, so how is this done exactly? By not attempting to abstract over how you get things out.

So rather than talking about how to get the A out of the Region, we instead talk about how to close the scope, which is what leads us to the following type signature:

def supersede[B](rfa: R[F, _], rfb: R[F, B]): R[F, B]

Given a region (rfa) who's value we don't care about, and another completely independent region (rfb), we can glue them together and produce the results of the second region, immediately closing the resource scope from the first region. In a sense, this is kind of like the *> operator, from Apply:

// roughly...
def *>[A, B](fa: F[A], fb: F[B]): F[B]

The A is ignored, we just return the B. Now it's tempting to say that we should just close the scope as soon as someone uses *> (or analogous), since we can guarantee that the A from within the region is not used in the result, and thus it is safe to free. However, in order to be lawful, *> must be consistent with flatMap in the following way:

def *>[A, B](fa: F[A], fb: F[B]): F[B] =
  fa.flatMap(_ => fb)

...and since flatMap extends the scope, so must *>. Intuitively, this translates into allowing someone to make the following transformation without changing the meaning of the code:

// this
for {
  _ <- fa
  b <- fb
} yield b

// ...must be the same as this
fa *> fb

And so we introduce a new function, supersede, which is functionally equivalent to *> save for the fact that supersede closes the left monadic region, while *> will nest the right region within the left (extending the left), just as flatMap would. This function also allows us to define a convenience function on Region, close, which has the following relatively trivial definition:

def close(rfa: R[F, _]): R[F, Unit] = supersede(rfa, unit)

Note that none of these functions allow you to abstract over getting values out of the region, but that's okay for the same reason that none of the other functions in Cats Effect allow you to abstract over getting values out of the effect, nor should they. Just as with bracketCase, these primitives are sufficient to write resource-safe code using dynamically scoped regions (as opposed to statically scoped in Bracket). This resource safety in turn makes it possible to write preemption-safe code with Concurrent, cancelable effects with Async, and so on.

ExitCase

As you may have noticed in the above, ExitCase has been removed from the bracketCase and openCase signatures, replaced with just Case. This isn't because a new type has been introduced, but rather it is because the concept of cancellation has been removed from Bracket and Region! It's impossible to arrive in a situation where cancellation is relevant with just a Bracket or Region. Thus, it doesn't really make sense for either of them to codify the concept. Instead, we use a constrained type member to invert the contravariance and allow Case to be refined by subtypes:

sealed trait Safe[F[_], E] extends MonadError[F, E] {
  type Case[A]
  implicit def CaseInstance: MonadError[Case, E] with Traverse[Case]
}

(it's still an open question if we need the Traverse constraint, though clearly ExitCase can satisfy it)

Clearly we can define all of the laws for Bracket and Region without referring to cancellation, and those laws can be strengthened in Concurrent to deal with the Canceled case, but the real question is what this means for end-user syntax. Users want to write type signatures such as this one:

def foo[F[_], A](fa: F[A])(implicit F: Bracket[F, Throwable]) = ???

Is that constraint still meaningful without ExitCase? Yes, yes it is! The Scala compiler will define F.Case to be an existential type, meaning that it is entirely unknowable within the body of foo. We can still have values of that type, we just can't do anything with them. This in turn means that we're free to write generic code on top of raw Bracket, like above, but if we have an instance of Case, we can't get anything out of it (without using Traverse, see the note above).

In practice, this means that raw Bracket is perfectly useful if all you need is the bracket function. If you need the more powerful bracketCase, then you probably need to constrain the Case type in some way. For example, you can always constrain it to be precisely ExitCase:

def bar[F[_], A](fa: F[A])(implicit F: Bracket.Aux[F, Throwable, ExitCase[Throwable, ?]]) = ???

// or equivalently

def bar[F[_], A](fa: F[A])(implicit F: Bracket.Aux2[F, Throwable, ExitCase]) = ???

This is unwieldy, but we don't expect it to be particularly common.

Concurrent (and obviously everything that follows in the hierarchy) fixes Case to be ExitCase[E, ?], which makes sense since ExitCase defines an algebra of results, errors, and cancellation, and Concurrent is where we introduce the concept of cancelability.

runAsync

While I still maintain the usefulness of runAsync, the addition of Concurrent#start and similar has made its original design goals mostly obsolete. Concrete datatypes are already free to use similar tricks to enable running on single-threaded VMs (such as JavaScript); we don't need to include it in the typeclasses. If we want to maintain the power of this function in a cleaner package without tying ourselves to a concrete IO, we can define Effect with the following function:

def to[G[_]: Async, A](fa: F[A]): G[A]

This is still quite useful, and it's a lot cleaner than what we have today. In fact, today, such a signature needs to be implemented using runAsync, which is unfortunate. This function would imply that any Effect must have an injection into any Async, which is a reasonable restriction and maintains the current characterization semantics (where Effect forbids things like Kleisli[F, R, ?]) and all of the current power without the weirdness or the concrete type.

Effect and ConcurrentEffect

As a brief digression, it's worth noting that these typeclasses (in Cats Effect 1) are exactly the same thing. Effect[F] means that F is isomorphic to IO, but IO itself defines ConcurrentEffect, meaning that there are no types which form an Effect but not a ConcurrentEffect, so there's absolutely no reason to split them.

LiftIO

I use this a lot, but it does privilege cats.effect.IO quite unduly. It's primarily useful in MTL contexts, where lifting can be provided by a more efficient and less constrained mechanism than evaluating the effect into the Sync/Async constructors. However, as John points out, it is something that can easily be provided outside the hierarchy. Each specific datatype can define their own version of LiftIO, as the function is lawless and has no interactions with the rest of the hierarchy.

Bifunctor Classes

I honestly really wanted to find a way to get bifunctor classes into Cats Effect 3. They're at the very least a pedagogically interesting design space, and not having them in Cats Effect constrains the ecosystem to always treat bifunctor types as second-class, which is not at all what I want. While I still see a lot of problems with bifunctor asynchronous effect types, I at least want the experiments to be done to see how they work in practice.

Unfortunately, bridging between bifunctor and monofunctor typeclasses appears to be an intractable problem, due to the simple fact that bifunctor types are more expressive than monofunctor types. It's relatively easy to materialize a Sync given a (hypothetical) Sync2, but it is not easy or even possible to automatically go in the other direction.

To make matters worse, all of the monofunctor interfaces extend from the rich monofunctor ecosystem already defined by cats. This allows us to inherit a lot of functionality and compatibility. The bifunctor interfaces simply do not have these benefits, since while cats does define a Bifunctor type, it does not define Biapplicative, Bimonad, or any of the other natural extensions in that line. Perhaps this is something which could be remedied as part of a bifunctor Cats Effect design, but it doesn't exist today.

Ultimately, if we were to define a bifunctor hierarchy in Cats Effect, it would be very much parallel to the monofunctor one, and framework authors would be forced to choose between them or (even worse!) implement them both. We simply cannot make seamless materialization work in both directions due to the differences in expressiveness of the signatures. So while this opens up the ecosystem to experimentation and new designs around the bifunctorial ideas, it also imposes a very high burden upon framework authors, who will perpetually have to respond to feature requests for redundant APIs.

All of this would be entirely acceptable if bifunctor IO were more proven. At this point, it simply is not. What is often forgotten is that Cats Effect 1.0 was designed with the benefit of six years of time and experience using types like scalaz.concurrent.Task, next generation implementations like Monix Task, and frameworks like scalaz-stream and fs2. The Cats Effect design is intended to be quite conservative – it didn't even include support for characterizing resource management in initial versions! – and I see no reason to abrogate that design at this time.

Bifunctor IO may prove to be more useful and applicable than monofunctor IO going forward. That would certainly be very interesting! And I would love to see the industry move the state of the art forward. My greatest reservation with not including a bifunctor hierarchy in Cats Effect 3 is that it may artificially constrain bifunctor IO as a design space, since the majority of the ecosystem is going to follow along with (read: be constrained by) whatever Cats Effect chooses to do. But in this case, since the bidirectional materialization problem appears to be fundamentally without a solution, I am strongly opposed to including such a hierarchy at this time. Cats Effect 3.0 should be a solely monofunctor API.

Typeful Alternatives

To be clear, what the above is pointing out is not any sort of badness of bifunctorial IO, but rather the fact that the practical costs of imposing a parallel and broadly-incompatible hierarchy outweigh the benefits. However, there are potential alternative approaches beyond parallel hierarchies which could resolve this, provided we can find a way to encode them on Scala 2. The most promising of these is a higher rank implicit.

Luka demonstrated the potential of such an approach in a recent gist, but just to give a brief illustration, consider the following possibility (imagining kind-projector-like syntax for higher-rank types):

type Bimonad[F[_, _]] = => Monad[F[α, ?]]]

This signature is quite accurate, and it is equivalent to a bind-less encoding of the following on F's companion object:

implicit def monad[E]: Monad[F[E, ?]] = ???

Here, the E is bound to the definition site, while in the higher-rank encoding it is unbound and can be reassigned at the call site. This allows functions like the following:

def foo[F[_, _]: Bimonad: Bifunctor, A, B, C, D](
    fab: F[A, B])(
    f: A => C,
    g: B => D)
    : F[C, D] =
  fab.flatMap(_ => fab).bimap(f, identity).flatMap(b => g(b).pure)

You'll notice the fact that we used flatMap on two types here: F[A, B] and F[C, B]. This is why we need the higher-rank type, because we need to re-bind the α to C.

At any rate, hopefully the potential of this encoding is clear. If we can get implicit materialization to work via an encoding of higher-rank types, then we can define these kinds of things for, at the very least, Bracket, Region, and Concurrent, which enables full and unrestricted bifunctorial (and higher!) abstraction without the need for a parallel hierarchy or any kind of conversion.

This is a currently active area of investigation, and help is always appreciated!

Variance Annotations

It has been proposed and strongly advocated to constrain the polymorphic constructor types to be covariant in the new hierarchy. This has several advantages from a type inference standpoint. For example, a common use-case (using delay rather than pure just to illustrate):

def doThings[F[_]: Sync](input: F[Int]): F[Option[Int]] =
  input flatMap { i =>
    if (i >= 0)
      F.delay(Some(i))
    else
      F.delay(None)
  }

This will fail to compile, since Some and None are subtypes of Option, and so users need to add explicit (and ugly) ascriptions to both the delay bodies.

It's tempting to say that simply assigning covariance to F (e.g. F[+_]: Sync) will resolve this problem, since all of the base implementations of the effect types (e.g. ZIO, Task, etc) are themselves already covariant. However, variance annotations play havoc across the entire ecosystem and ultimately are significantly more trouble than they're worth. It is notable that Scalaz 7.0 had variance annotations on all of its polymorphic constructors, and they were all removed in 7.1. They were not removed due to subtyping prejudice, they were simply removed because they caused a lot more problems than they solved, and those problems were architectural, not related to compiler bugs.

The easiest thing to point to here are derived inductive instances. For example, it is valid to define a Sync[StateT[F, S, ?]] given a Sync[F]. This is in fact extremely useful in a lot of cases. Unfortunately, StateT is defined (in cats) to be invariant in its parameters. This instance would be forbidden if the constructors are forced to be covariant. The same can be said for WriterT and Kleisli, two other very useful effects.

The "virality" of variance annotations cannot be overstated. Imposing them in Cats Effect would impose them on the entire ecosystem, not just implementing frameworks but also everything upstream into cats. ZIO doesn't provide a good testbed with respect to this problem space, because it doesn't define first-party instances for anything upstream (since it depends on neither scalaz nor cats), and also ZIO encourages users to entirely avoid pre-existing inductive types in favor of its own built-in effect stacking mechanism. This means that a lot of the virality problems are sidestepped by design. Cats Effect does not have the same design, and would have to face these problems more directly.

As an aside, it is not in any way clear to me that all possible valid implementations of Sync (or even Async) must be covariant. At the very least, there's certainly nothing invalid about invariant effects, even in a language with subtyping (i.e. Scala). Thus, outright forbidding them in the types seems incorrect.

To that end, Cats Effect 3.0 will continue following the broader best practices in the ecosystem of defining concrete types to be appropriately variant, while polymorphic contexts will remain polyvariant (no annotation).

Non-Async Effects

Under various circumstances, it is quite useful to be able to characterize an effect which is statically known to not contain any asynchronous actions. These effects may be evaluated without any access to an ExecutionContext, and can be safely evaluated in synchronous JavaScript code. Cats Effect today defines a type, SyncIO, which is just a version of IO without any async. In Cats Effect 3, we abstractly characterize the set of strictly synchronous effects (those that are isomorphic to SyncIO) similarly to how we characterize the set of asynchronous effects (those that are isomorphic to IO).

This is one of those abstractions which I'm not 100% certain carries its weight, but my experience is mostly biased by my time on the JVM, and my understanding is that these sorts of constructs are enormously helpful when running under Scala.js

Proposed Hierarchy

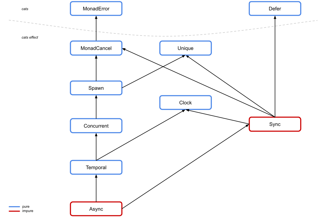
Now that all the conceptual groundwork has been laid, the following is provided as a visual reference for these ideas (and more). Note that not everything is fully reflected in this diagram, and also there are plenty of things here that are extensively motivated, but not described in this document. The most canonical reference will always be the source code. But still, visual aids are nice!

(names still subject to bikeshedding!)

This is obviously much more complex than the current hierarchy, but I believe the complexity carries its weight. Some high-level points:

  • Safe is not a typeclass. Rather, it is a closed type union between Bracket and Region. Saying that some F is Safe is to say that it has resource management capabilities, without specifying how resources are managed.
  • Bracket represents a static monadic region, while Region represents a dynamic region.
  • Neither Bracket nor Region know anything about cancellation. This is because it isn't possible to cancel anything without it being Concurrent! Their laws are defined in terms of errors (which they do know about, thanks to MonadError), while cancellation is codified (in types and laws) in Concurrent, similar to how flatMap is defined by FlatMap while pure is defined by Applicative, and additional laws are imposed on both when they come together in Monad.
  • Concurrent extends neither Bracket nor Region, but rather uses the Safe union and self-types to say that all Concurrent instances must be either Bracket or Region
  • Temporal splits the wall-clock related functions (sleep and now) away from general concurrency, allowing more granular abstractions (particularly useful for testing)
  • It isn't reflected in the diagram, but Temporal (and above) are all generic in their error type, E, similar to MonadError. This is because Throwable is forced by the JVM when capturing side-effects, but Temporal and above are all pure and thus need not special-case a specific error type!
  • Async is now the second-most powerful typeclass in the whole hierarchy. If you have an Async, you can do almost anything. Note that Async is still inhabited by types which are not isomorphic to IO though, such as OptionT[IO, ?]
  • Sync is split away from the rest of the hierarchy, and it's the only typeclass other than Concurrent which loses power in the new system. Specifically, if you have a Sync and only a Sync, you do not automatically get resource management (via bracket). Due to subtype encoding of typeclasses, it is somewhat difficult to resolve this limitation, and I have never seen a use-case in the wild where someone needed bracket and delay and nothing else.
  • Effect (and friends) represent an isomorphism with IO (and equivalent). In other words, any type which forms an Effect must be exactly as powerful as IO, while any type which forms a Managed must be exactly as powerful as Resource[IO, ?]. Analogously for SyncEffect (equivalent to SyncIO) and SyncManaged. These names are awful.
  • LiftIO is gone, and the hierarchy does not special-case IO at any point
@kubukoz
Copy link

kubukoz commented Sep 10, 2019

First of all, thanks a lot for writing this down! This all looks very exciting and good.

This will probably be a bundle of loosely coupled comments and questions for my understanding, but hopefully it'll help make the proposal a tiny bit clearer for others coming here to read it...

def join: F[ExitCase[E, A]]

What should happen if join is canceled? As I understand, the fiber would keep running (unless otherwise canceled) and whatever possibly-cleaning-up logic you had after join will never run (unless you make it uncancelable)

For example, one might want to join on a Fiber, then evaluate some logic in the event that the fiber is canceled, and then forward that cancellation on to the outer fiber (think: some sort of cleanup logic surrounding preemption).

This was hard for me to understand, so maybe we can talk about an example:

val io = for {
  fib1 <- fa.start
  fo <- fib1.join *> IO.canceled
} yield fo

io.start.flatMap { fib => fib.cancel *> fib.join }.map(x => ...)

is x now Canceled? What if we didn't do IO.canceled in io?

cancelable(uncancelable(fa)) <-> fa, and uncancelable(cancelable(fa)) <-> fa

This looks quite challenging to implement 😅 OTOH I imagine it'll be similar to evalOn in the scoped model, given that the runtime will keep track of which region is cancelable and which isn't.

this pair of functions makes it possible for an implementing concrete datatype to define either the auto-cancelable or the continual models as their default

So libraries that really, really want to ensure a flatMap sequence is uncancelable will be able to wrap it in uncancelable and the library should respect that, but anything else being cancelable or not is their choosing? Makes sense.

As an aside, we can still safely provide a default implementation of uncancelable in the following way:

Looks just like the old one :) I would consider moving it up to around This function is implemented in terms of bracket and only say "in the same way as in CE 1.0" here, to avoid confusion.

def yieldTo[A](fa: F[A]): F[A]

This will look weird in syntax. You said bikeshedding is allowed, so I'd suggest yielded or yielding.

As for how it works, does it insert fairness around the passed action, or inside it? As in:

foo *> bar *> yieldTo(a *> b) *> baz

Where exactly can I expect to have context shifts here? I can think of at least 3 cases:

  • between a and b
  • before yieldTo and afterwards
  • before yieldTo (in which case the signature could probably look like shift's from 1.0: def shift: F[Unit])

Since Timer becomes a type class (reincarnated as Temporal), I'm looking forward to laws like now.map(_ + x) <-> sleep(x) *> now) (I would guess now is only necessary to provide laws for sleep) :) What is Concurrent here for? More laws, like (sleep(x) race sleep(x + n)) <-> sleep(x)?

This is probably a good moment to mention the runtime configuration... If someone wants to use a specific scheduler for their Temporal instance, will they have to override it manually using implicits (like now with Timer), or can that be done by customizing the runtime, like e.g. in ZIO?

I love the new bracket (with B in the exitcase).

Resource cannot form a lawful Bracket since it is a dynamic region, not a static one.

Can you elaborate on that? I heard this before, but for now failed to grasp what precisely makes it impossible (e.g. which laws it breaks).

btw. supersede appears to me like a possible implementation of the Parallel *> for Resource... but then again, another reasonable applicative would acquire and release resources in parallel.

we use a constrained type member to invert the contravariance

I don't see the contravariance there... maybe you could expand on that.

This is where I had to stop reading, so I'll follow up with more questions/comments on another day! :)

Just one final thought, from a quick skim I noticed bifunctor classes won't likely end up in CE3, so why is Concurrent parameterized with E?

@djspiewak
Copy link
Author

What should happen if join is canceled? As I understand, the fiber would keep running (unless otherwise canceled) and whatever possibly-cleaning-up logic you had after join will never run (unless you make it uncancelable)

The fiber would indeed keep running. You can fix this with bracket if you want, but this is one of the areas where fibers are simply dangerous and low-level. Your startResource thing makes them somewhat safer, but still risky for users to be manipulating directly. In a sense, start is leaky by design. This gives it a lot of flexibility (e.g. relative to racePair), but it's still dangerous.

is x now Canceled? What if we didn't do IO.canceled in io?

In your example, x is now Canceled. If we didn't do IO.canceled, then it would have been Completed(Canceled), which is kinda weird, but it works. :-)

Another benefit to canceled that I didn't talk about too much in the gist is it makes it possible to express the Concurrent laws without side-effects, since we don't have to juggle fibers to talk about cancelation signals appearing at various points.

This looks quite challenging to implement 😅 OTOH I imagine it'll be similar to evalOn in the scoped model, given that the runtime will keep track of which region is cancelable and which isn't.

Oh definitely I imagine it's going to be fun to implement! ZIO has already done it. I haven't looked at their strategy, but I imagine it's similar to one that I was discussing with @alexandru. Basically, I proposed that the recursive nature of naive IO runloops actually makes this kind of thing much harder than it needs to be. More advanced runloops flatten out the chain of the computation into a stack, and that actually makes things relatively straightforward, since it's easy to track at any given point in time whether or not the chain link at the top of the stack is cancelable.

So libraries that really, really want to ensure a flatMap sequence is uncancelable will be able to wrap it in uncancelable and the library should respect that, but anything else being cancelable or not is their choosing? Makes sense.

Yep!

Looks just like the old one :) I would consider moving it up to around This function is implemented in terms of bracket and only say "in the same way as in CE 1.0" here, to avoid confusion.

I'll add that clarification. It is indeed exactly the same as the old one.

This will look weird in syntax. You said bikeshedding is allowed, so I'd suggest yielded or yielding.

An alternative formulation would be def yielding: F[Unit]. I think that might make more syntactic sense, and it avoids some of the ambiguities you brought up.

Where exactly can I expect to have context shifts here?

I was envisioning after b is sequenced, in your example, but I think making it an F[Unit] resolves this confusion.

Since Timer becomes a type class (reincarnated as Temporal), I'm looking forward to laws like now.map(_ + x) <-> sleep(x) *> now) (I would guess now is only necessary to provide laws for sleep) :) What is Concurrent here for? More laws, like (sleep(x) race sleep(x + n)) <-> sleep(x)?

Yep! Yep to all of the above, though note that it will require an Eq[FiniteDuration] which is somewhat permissive and allows a delta corresponding to the expected scheduler tick (since implementations can't guarantee exact time, though the laws are free to pretend they can). The extra laws we get out of Concurrent are pretty great and worthwhile, but the bigger point is that we simply cannot have diamonds. We want Temporal to imply Monad so we can have laws, but that in turn means it must either descend directly from Concurrent, or we cannot allow the user to do something like F[_]: Concurrent: Temporal.

In CE1, Timer simply doesn't imply Monad and is lawless. I would rather it be lawful, but that means it needs to come into the hierarchy, and right under Concurrent is about as good a place as any.

In initial drafts, we had it as part of Concurrent, but we split it out because time stuff adds fundamentally to the effect algebra (since you need an extra state value indicating the clock), so it makes sense from first-principles to have it in a separate class.

This is probably a good moment to mention the runtime configuration... If someone wants to use a specific scheduler for their Temporal instance, will they have to override it manually using implicits (like now with Timer), or can that be done by customizing the runtime, like e.g. in ZIO?

This would be determined by the runtime, basically. A corrolary of this is if you want to mock time, you would need to do it either via a runtime which supports that directly, or via monad transformers (e.g. Kleisli[IO, Ref[Long], ?]). I think this is nicer because it pushes the the scheduler state into the data type, rather than having it in the typeclass. Typeclasses shouldn't be stateful.

I love the new bracket (with B in the exitcase).

:-) I'm pretty happy with it. It avoids the need for a Ref in a lot of cases.

Can you elaborate on that? I heard this before, but for now failed to grasp what precisely makes it impossible (e.g. which laws it breaks).

How would you implement bracket?

def bracket[A, B](
    fa: Resource[F, A])(
    use: A => Resource[F, B])(
    release: A => Resource[F, Unit])])
    : Resource[F, B] = ???

Conceptually, there's just not a lot you can do here to keep things lawful. You don't have a way to make a Resource as a whole uncancelable. Remember that Resource's acquisition is an F[A], not a Resource[F, A], and its finalizer is similar. You can toss use in there, but you can't guarantee that release happens immediately after use is done.

Basically you just run up against a bunch of issues which seem relatively superficial, but ultimately they are a reflection of the fundamental differences between these two constructs: one is statically scoped, the other dynamically.

btw. supersede appears to me like a possible implementation of the Parallel *> for Resource... but then again, another reasonable applicative would acquire and release resources in parallel.

That's definitely a possibility! I'm not sure I'm 100% sold on the way that Parallel handles that particular issue (i.e. by having another Applicative instance), but it probably works in this case. We should see if we gain any lawfulness benefits out of doing it that way, rather than just having two new named functions. Note that close is similar.

I don't see the contravariance there... maybe you could expand on that.

The contravariance is in the function parameter of bracketCase. I was just referring obliquely to the fact that it's difficult to fix a "smaller" version of ExitCase in Bracket and then refine it to a "larger" one in Concurrent. It was perhaps a weird way of saying it.

Just one final thought, from a quick skim I noticed bifunctor classes won't likely end up in CE3, so why is Concurrent parameterized with E?

Ah, this is different than bifunctor classes. A bifunctor Concurrent would take a type constructor of two parameters: F[_, _]. Basically, the E in this case is fixed to the class, rather than to the type. Bifunctor classes are higher rank than monofunctor ones, which makes them strictly more expressive. This is also why we need to fiddle around with higher-rank implicit encodings (which, as you can see from Luka's article, mostly work out of the box in Dotty) in order to express bifunctor classes in terms of monofunctor ones.

More succinctly: Concurrent is more like MonadError than it is like Bifunctor.

@kubukoz
Copy link

kubukoz commented Sep 11, 2019

An alternative formulation would be def yielding: F[Unit]. I think that might make more syntactic sense, and it avoids some of the ambiguities you brought up.

Where exactly can I expect to have context shifts here?

I was envisioning after b is sequenced, in your example, but I think making it an F[Unit] resolves this confusion.

I agree.

We want Temporal to imply Monad so we can have laws, but that in turn means it must either descend directly from Concurrent, or we cannot allow the user to do something like F[_]: Concurrent: Temporal.

What if we used a different encoding? e.g. having the Monad instance as a member instead of an ancestor. Feels reasonable to me that we should keep the type classes only as powerful as needed for their laws, and not any more... I wouldn't mind saying F[_]: Monad: Temporal, as that's what we currently do with TCs like MonadState.

If we do have laws that use race, then I'm all for having Temporal extend Concurrent.

In initial drafts, we had it as part of Concurrent, but we split it out because time stuff adds fundamentally to the effect algebra (since you need an extra state value indicating the clock), so it makes sense from first-principles to have it in a separate class.

Definitely worth keeping separate.

This would be determined by the runtime, basically. A corrolary of this is if you want to mock time, you would need to do it either via a runtime which supports that directly, or via monad transformers (e.g. Kleisli[IO, Ref[Long], ?]). I think this is nicer because it pushes the the scheduler state into the data type, rather than having it in the typeclass. Typeclasses shouldn't be stateful.

So users who want to mock time won't create their own instances based on Ref but use an effect that has a Ref? I don't see a big difference from the status quo (apart from less nesting of tested code, with a quick Ref(0L).flatMap(myTest.run) at the end). In fact, I imagine you could use both approaches in CE1.

How would you implement bracket?

def bracket[A, B](
    fa: Resource[F, A])(
    use: A => Resource[F, B])(
    release: A => Resource[F, Unit])])
    : Resource[F, B] = ???

Conceptually, there's just not a lot you can do here to keep things lawful. You don't have a way to make a Resource as a whole uncancelable. Remember that Resource's acquisition is an F[A], not a Resource[F, A], and its finalizer is similar

You had me here. That's what I was missing. Thanks :)

We should see if we gain any lawfulness benefits out of doing it that way, rather than just having two new named functions. Note that close is similar.

So fa.close *> fb is fa supersede fb? BTW I think supersedeBy or the inverse order of arguments (fb supersede fa) would read better if you look at it as a DSL (currently fa supersede fb means fa is superseded by fb, not fa supersedes fb).

The contravariance is in the function parameter of bracketCase.

Gotchu. Mentioning that parameter in that contravariance comment might help.


I now have another thought on synchronous-only effects:

Cats Effect today defines a type, SyncIO, which is just a version of IO without any async.

I wonder if we could have a SyncEffect which wouldn't imply isomorphism to SyncIO or Sync (the former - so that Kleisli has a valid instance, the latter - so that I have a guarantee of no async boundaries without the ability to lift arbitrary synchronous side effects). Probably not (I can't imagine any laws for guaranteeing that). Another class of effects that would be useful for the ScalaJS world would be effects that don't allow blocking, but I guess that's also beyond our possibilities to prove things.

@neko-kai
Copy link

@djspiewak @LukaJCB

However, there are potential alternative approaches beyond parallel hierarchies which could resolve this, provided we can find a way to encode them on Scala 2. The most promising of these is a higher rank implicit.

As an aside, this encoding does not depend on Scala 3 features, it's encodable in Scala 2.

I've explored this encoding before and decided against it: quantified.scala, Note, the part that most affects the ergonomics of using this encoding is not quantifying over the left parameter, it's having operations with variance (Monad2CovariantFlatMap in the snippet above).

It's now phased out in favor of an explicitly bifunctor hierarchy - BIO

Now, the primary reason why I didn't go forward much with quantification-based type classes is because V e. MonadError[F[e, ?], e] is not sufficient to define a type-changing def catchAll(fa: F[E, A])(f: E => F[Nothing, A]): F[Nothing, A]. MonadError's
handleErrorWith(fa: F[A])(f: E => F[A]): F[A]) constrains F to be the same on the lhs and rhs, there's no way to overrule this, save a cast. That means I still have to define custom typeclasses for type-changing operations.
Also, cats' syntax does not allow for variance in flatMap and other basic operations – quantification is sufficient to allow for variance, so I don't need to define new classes, just new syntax.

So, given the value proposition that:

  1. Bifunctor hierarchy still needs new custom typeclasses for type-changing ops
  2. Bifunctor hierarchy still needs custom syntax for variance on monofunctor typeclass ops
  3. The only upside is that bifunctor implicits are compatible with monofunctor implicits – but this can also be achieved via shims

At this point just having a parallel hierarchy with implicit conversions back to monofunctor typeclasses seemed way better to me than trying to reuse the existing hierarchy and having to introduce more typeclasses and convoluted machinery in trying to do so.

Note that John also knew about my encoding when he proposed a parallel CE3 hierarchy – which must mean he weighed the benefits and decided against it also.

@neko-kai
Copy link

Some other things I want to comment on.

As an aside, it is not in any way clear to me that all possible valid implementations of Sync (or even Async) must be covariant. At the very least, there's certainly nothing invalid about invariant effects, even in a language with subtyping (i.e. Scala). Thus, outright forbidding them in the types seems incorrect.

Functor.widen proves all functors are covariant. Seriously, when Scala rejects a data type definition with a covariant type parameter that has a valid Functor instance – it's a Scala bug and it must be overriden with @uncheckedVariance – Functor.widen will do that cast anyway, so the type being invariant offers no safety.
I believe you have good reasons to oppose variance in typeclasses, but I do think the ecosystem would be better off if at least all concrete data types were variant ._.

It's relatively easy to materialize a Sync given a (hypothetical) Sync2, but it is not easy or even possible to automatically go in the other direction.

Yeah, but I believe you can always embed a monofunctor effect into a bifunctor effect ala Parallel. As a library writer I think I'd be able to write solely against the bifunctor hierarchy and have monofunctor calls auto-embed/unembed when calling my library.

@JD557
Copy link

JD557 commented Sep 11, 2019

Regarding https://gist.github.com/djspiewak/fb7851cc4f804f851e70d15ba7c94bb1#wall-clock-time

If you look at ZIO's Clock, you'll notice that sleep uses it's custom zio.duration.Duration instead of Scala's FiniteDuration.

The reason for this is that FiniteDuration accepts negative values, which do not make sense in the context of sleep (what should sleep(-1.seconds) do? 😛 ).
Also, I would argue that it can make sense to sleep for an infinite amount of time, which would return an F[Unit] that never completes. Some abstractions (such as ZIO or Future) already have a never operation with those semantics.

I'm not sure what's the best solution here, but I think that at least infinite durations could be supported.

@djspiewak
Copy link
Author

@kubukoz

What if we used a different encoding? e.g. having the Monad instance as a member instead of an ancestor. Feels reasonable to me that we should keep the type classes only as powerful as needed for their laws, and not any more... I wouldn't mind saying F[_]: Monad: Temporal, as that's what we currently do with TCs like MonadState.

I mean, this is basically scato's encoding in the limit. It's not necessarily a bad idea, but it introduces some encoding complexity and non-uniformity into the API that I wanted to avoid unless there was a good reason for it. I'm definitely amenable if there's a good reason, but I'm not really fully grasping the motivation for not having Temporal in the ancestry in this fashion.

So users who want to mock time won't create their own instances based on Ref but use an effect that has a Ref? I don't see a big difference from the status quo (apart from less nesting of tested code, with a quick Ref(0L).flatMap(myTest.run) at the end). In fact, I imagine you could use both approaches in CE1.

The difference is just mostly in what it carrots users to do as the default. Having Timer as a separate lawless typeclass (as now) kind of hints that the "right" way to mock time is to have a stateful instance, whereas pushing it into the hierarchy forces the use of a datatype.

So fa.close *> fb is fa supersede fb? BTW I think supersedeBy or the inverse order of arguments (fb supersede fa) would read better if you look at it as a DSL (currently fa supersede fb means fa is superseded by fb, not fa supersedes fb).

I agree I think this is nicer terminology.

I wonder if we could have a SyncEffect which wouldn't imply isomorphism to SyncIO or Sync (the former - so that Kleisli has a valid instance, the latter - so that I have a guarantee of no async boundaries without the ability to lift arbitrary synchronous side effects). Probably not (I can't imagine any laws for guaranteeing that). Another class of effects that would be useful for the ScalaJS world would be effects that don't allow blocking, but I guess that's also beyond our possibilities to prove things.

How would that work though? The point of the ultimate leaf classes is to represent running an effect (up to isomorphism anyway), but to run a kleisli you need a reader value. Wouldn't you just run up against the same reason that we don't define Effect for Kleisli?

@neko-kai

As an aside, this encoding does not depend on Scala 3 features, it's encodable in Scala 2.

Yep. It's just a lot easier with Scala 3.

I've explored this encoding before and decided against it: quantified.scala, Note, the part that most affects the ergonomics of using this encoding is not quantifying over the left parameter, it's having operations with variance (Monad2CovariantFlatMap in the snippet above).

It's now phased out in favor of an explicitly bifunctor hierarchy - BIO

An explicitly bifunctor hierarchy is always going to be more ergonomic for this stuff, but the problems are 1) squeezing it into an existing monofunctor ecosystem, and 2) forcing parallel APIs in middleware. ZIO doesn't really have either problem, so of course it would favor the explicit encoding rather than the implied quantification.

Now, the primary reason why I didn't go forward much with quantification-based type classes is because V e. MonadError[F[e, ?], e] is not sufficient to define a type-changing def catchAll(fa: F[E, A])(f: E => F[Nothing, A]): F[Nothing, A]. MonadError's
handleErrorWith(fa: F[A])(f: E => F[A]): F[A]) constrains F to be the same on the lhs and rhs, there's no way to overrule this, save a cast. That means I still have to define custom typeclasses for type-changing operations.
Also, cats' syntax does not allow for variance in flatMap and other basic operations – quantification is sufficient to allow for variance, so I don't need to define new classes, just new syntax.

I'm not sure there's any way to avoid custom typeclasses in this kind of case, regardless of encoding. John's old proposal "fixed" this by simply introducing a new and semi-redundant MonadError equivalent, but I really don't want to reduce Cats Effect's integration into the ecosystem. One way to soften the blow of this is to have a non-Monad-implying BimonadError typeclass, which could be used by anyone who wanted this kind of variant functionality, but it's obviously less ergonomic than would be nice. It also doesn't particularly benefit from being defined by Cats Effect itself, since there's no integration.

Note that John also knew about my encoding when he proposed a parallel CE3 hierarchy – which must mean he weighed the benefits and decided against it also.

Well, it's also simply much, much more ergonomic for bifunctor types, given both options on the table, to have a parallel hierarchy (even ignoring the variance and syntax issue). So it doesn't surprise me at all that, given the choice to advocate for one or the other, he advocated for the parallel hierarchy.

At this point just having a parallel hierarchy with implicit conversions back to monofunctor typeclasses seemed way better to me than trying to reuse the existing hierarchy and having to introduce more typeclasses and convoluted machinery in trying to do so.

I mean, I think that's completely reasonable, it's just not something that makes a lot of sense in Cats Effect itself today. There's still no way to automatically materialize bifunctor instances from monofunctor instances without expensive double-wrapping datatypes.

Functor.widen proves all functors are covariant.

It proves they are isomorphic to covariant datatypes. Whether or not they are equivariant is a different question that I haven't quite puzzled through yet. System F and subtyping remains a very complex question.

but I do think the ecosystem would be better off if at least all concrete data types were variant ._.

Strong agree.

Yeah, but I believe you can always embed a monofunctor effect into a bifunctor effect ala Parallel. As a library writer I think I'd be able to write solely against the bifunctor hierarchy and have monofunctor calls auto-embed/unembed when calling my library.

That would be very expensive though for the monofunctor types. Basically, it would mean that monofunctor types would be second-class within their own ecosystem, since bifunctor types have no problem conforming to monofunctor interfaces, while monofunctor types cannot go the other way without cost. (this is intuitive, since bifunctor types are more expressive) It also creates a very unpleasant cultural effect within the ecosystem, where middleware authors would be forced to choose one or the other, and neither is entirely seamless or without cost. This is a large part of what I want to avoid.

@kubukoz
Copy link

kubukoz commented Sep 11, 2019

I mean, this is basically scato's encoding in the limit. It's not necessarily a bad idea, but it introduces some encoding complexity and non-uniformity into the API

We could go fully into scato... that'd be uniform within the library. I don't have a strong opinion though, and I see value in having Concurrent be part of Temporal, for more laws.

but I'm not really fully grasping the motivation for not having Temporal in the ancestry in this fashion.

Principle of least power. Maybe I'm overthinking it though.

Having Timer as a separate lawless typeclass (as now) kind of hints that the "right" way to mock time is to have a stateful instance, whereas pushing it into the hierarchy forces the use of a datatype.

I mean, we won't provide a Kleisli[F, Ref[Long], ?] instance anyway, so people will still have to implement the instance (and might not even test the laws). It's still better if there's a default Temporal[IO] always in scope and you have to overwrite it yourself, so I guess it's an improvement. And it'll end the limitless "how do I get Timer[IO]" questions.

but to run a kleisli you need a reader value. Wouldn't you just run up against the same reason that we don't define Effect for Kleisli?

We would if the type class provided toSyncIO. If it only provided the "guarantee" that there's no async in the effect, we could have instances for most if not all monad transformers. But as I said, it doesn't seem possible to have any laws, or even methods, for this. So let's just forget it for now and stick to Effect (toIO) and SyncEffect (toSyncIO).

Maybe a new class of effects for monad transformers? This would work for Kleisli and StateT:

trait SyncTrans[F[_[_], _], A] {
  def toSync[G[_]: SyncEffect, A]: F[G, A] => F[SyncIO, A]
}

@alexandru
Copy link

alexandru commented Sep 11, 2019

@JD557

If you look at ZIO's Clock, you'll notice that sleep uses it's custom zio.duration.Duration instead of Scala's FiniteDuration.
The reason for this is that FiniteDuration accepts negative values, which do not make sense in the context of sleep (what should sleep(-1.seconds) do? 😛 )

Personally I don't want us to reinvent types that are in the standard library, even if they are imperfect.

Also I'm not sure that forcing a positive duration is useful, whereas a negative FiniteDuration can be the result of an x - y operation and it happens a lot. And sleeping with a negative duration can make some sense. In JavaScript doing a setTimeout(-1) can mean "as soon as possible, but after higher priority stuff has executed".

Also, I would argue that it can make sense to sleep for an infinite amount of time, which would return an F[Unit] that never completes. Some abstractions (such as ZIO or Future) already have a never operation with those semantics.

Note that we already have never and you can always do this:

duration match {
  case d: FiniteDuration => F.sleep(fa, d)
  case _ => F.never
}

@neko-kai
Copy link

monofunctor types cannot go the other way without cost.

I'm not so sure if that can't be done at zero-cost by stuffing typed errors into the Throwable channel non-parametrically. @LukaJCB might know more since IIRC he might have tried that in cats-bio

It proves they are isomorphic to covariant datatypes. Whether or not they are equivariant is a different question that I haven't quite puzzled through yet. System F and subtyping remains a very complex question.

Well, I wouldn't know, is there any other requirement to covariance in Scala except widening?

@djspiewak
Copy link
Author

@JD557

If you look at ZIO's Clock, you'll notice that sleep uses it's custom zio.duration.Duration instead of Scala's FiniteDuration.

The reason for this is that FiniteDuration accepts negative values, which do not make sense in the context of sleep (what should sleep(-1.seconds) do? 😛 ).

Without something like Refined, we can't at compile time prevent negative values, so it's going to come down to what you want the runtime check to do. If you have a separate type, like with ZIO, then just about the only thing you can do is throw an exception. If you allow sleep to handle it though, you can define more specialized semantics. Like what @alexandru suggested, where sleep(-1) simply means "execute this immediately".

Also, I would argue that it can make sense to sleep for an infinite amount of time, which would return an F[Unit] that never completes. Some abstractions (such as ZIO or Future) already have a never operation with those semantics.

never is easy to define with async (never = async(unit)), but obviously Temporal is above Async, so maybe it makes sense to define never here? I'm not sure. It actually would be useful for ConcurrentLaws, so I thought about pushing it up even further, but that would mean it would need to be incorporated into the fundamental algebra of any pure implementation, which kind of annoyed me. I'm still not sure how I feel about it. It is a very useful operation though.

@kubukoz

Principle of least power. Maybe I'm overthinking it though.

I think it works out to the same thing, since you're always going to have Concurrent (or similar) in scope whenever you work with a hypothetical separated Timer (if only because we can only define laws for it with Monad), so having it unified into Temporal probably works out to the same.

I mean, we won't provide a Kleisli[F, Ref[Long], ?] instance anyway, so people will still have to implement the instance (and might not even test the laws). It's still better if there's a default Temporal[IO] always in scope and you have to overwrite it yourself, so I guess it's an improvement. And it'll end the limitless "how do I get Timer[IO]" questions.

Oh I was planning on providing it as a utility, maybe in something like cats-effect-testkit or something. I think it's a common enough case to be useful.

Maybe a new class of effects for monad transformers? This would work for Kleisli and StateT:

Isn't this just liftF . SyncEffect.to?

I'm not so sure if that can't be done at zero-cost by stuffing typed errors into the Throwable channel non-parametrically. @LukaJCB might know more since IIRC he might have tried that in cats-bio

I tried really hard to make this work and I couldn't. The only way to do it that I found was to have a wrapper type around the monofunctor which delegates to the monofunctor by stuffing things into Throwable. I couldn't find a way to do it just in the typeclasses directly, but I acknowledge that perhaps this was just lack of creativity.

Well, I wouldn't know, is there any other requirement to covariance in Scala except widening?

I mean, equi-subtyping affects a lot of things, particularly when you're bringing implicits and type coercion into the picture. It's not at all clear to me that it is truly provably sound, but I need to sit down and think about it more deeply. Clearly, widen (and map) prove that the isomorphism is sound, but whether the equivalent substitutability is sound is a different question.

@JD557
Copy link

JD557 commented Sep 11, 2019

Personally I don't want us to reinvent types that are in the standard library, even if they are imperfect.

I agree, although I don't have any strong feelings each way.

Also I'm not sure that forcing a positive duration is useful, whereas a negative FiniteDuration can be the result of an x - y operation and it happens a lot. And sleeping with a negative duration can make some sense. In JavaScript doing a setTimeout(-1) can mean "as soon as possible, but after higher priority stuff has executed".

That sounds like a sensible default. I was going to point out that ZIO went the other direction and picked infinity as a default, but it appears that they had to change that (zio/zio#526), so that sounds like a good solution.

Either way, I think that it's important to have negative values into account to have well defined Temporal laws. Looking at the two examples above:

  • now.map(_ + x) <-> sleep(x) *> now should state "for x >= 0"
  • (sleep(x) race sleep(x + n)) <-> sleep(x) should state "for n >= 0" or be written as (sleep(x) race sleep(y)) <-> sleep(min(x, y))

If you have a separate type, like with ZIO, then just about the only thing you can do is throw an exception.

That's not entirely true, you can make the Duration constructor private and add a custom constructor that clamps negative values to 0 (which is what ZIO does). Having said that, I think that I also prefer using the scala stdlib as much as possible.

never is easy to define with async (never = async(unit)), but obviously Temporal is above Async, so maybe it makes sense to define never here?

I find it a bit weird to be able to sleep forever "in practice" (sleep(1000.years)), but not being able to actually sleep forever and misisng some possible optimizations unless I have the full power of Async.
OTOH, I just remembered that Scala also has a Duration.Undefined, so keeping the FiniteDuration here and having a dedicated never: F[Nothing] might be a better choice.

I'm not sure. It actually would be useful for ConcurrentLaws, so I thought about pushing it up even further[...]

It would be pretty cool to have never defined alongside race to be used as an identity element.
I think this might also be useful for defining Temporal laws as you should be able to define the semiring ({sleep(x), never}, race, flatMap, never, sleep(0)).
(At least I think so, I might be missing something or maybe you won't get that much stuff "for free").

[...] but that would mean it would need to be incorporated into the fundamental algebra of any pure implementation, which kind of annoyed me. I'm still not sure how I feel about it. It is a very useful operation though.

Can you give an example of a pure implementation with Concurrent where never would not make sense (other than never being a weird name)?

P.S.: I know this is mostly nitpicking but, quoting the OP: "Now is the time for questions and debate and concerns and bike-shedding."

@SystemFw
Copy link

Meta comment: we should move this discussion to a cats-effect Github issue ASAP. Having another platform, with awful visibility to boot, is not great :)

Also at some point might be worth splitting some things, I definitely want to have a more in depth discussion about the cancelation model, I'm still refining both naming and semantics

@kubukoz
Copy link

kubukoz commented Sep 12, 2019

@djspiewak

@kubukoz

Principle of least power. Maybe I'm overthinking it though.

I think it works out to the same thing, since you're always going to have Concurrent (or similar) in scope whenever you work with a hypothetical separated Timer (if only because we can only define laws for it with Monad), so having it unified into Temporal probably works out to the same.

Fair enough.

I mean, we won't provide a Kleisli[F, Ref[Long], ?] instance anyway, so people will still have to implement the instance (and might not even test the laws). It's still better if there's a default Temporal[IO] always in scope and you have to overwrite it yourself, so I guess it's an improvement. And it'll end the limitless "how do I get Timer[IO]" questions.

Oh I was planning on providing it as a utility, maybe in something like cats-effect-testkit or something. I think it's a common enough case to be useful.

Also reasonable. I think we'd benefit from having more than that, like a typelevel/cats-effect-contrib repository, for useful things that don't quite fit into CE itself as well.

Maybe a new class of effects for monad transformers? This would work for Kleisli and StateT:

Isn't this just liftF . SyncEffect.to?

It is, but that's not the point. One reason why it'd be useful is that I could write code that only works with synchronous effects but doesn't require the ability to run them. For example, let's pretend I have a series of actions that must run on the same thread. Currently I can only do that by sticking to SyncIO as a concrete effect (possibly wrapped in a transformer), and it'd be nice to say it's just F[_]: NotAsync (even though I won't use the toSyncIO conversion in the implementation). It's sort of like using def foo[F[_]: FlatMap] = foo *> bar to ensure sequential evaluation.

@SystemFw

Meta comment: we should move this discussion to a cats-effect Github issue ASAP. Having another platform, with awful visibility to boot, is not great :)
Also at some point might be worth splitting some things, I definitely want to have a more in depth discussion about the cancelation model, I'm still refining both naming and semantics

@djspiewak maybe you can just copy the proposal and make it an issue? In the future we might make it a megathread and link to specific parts of the proposal that will become separate issues.

@djspiewak
Copy link
Author

Sign up for free to join this conversation on GitHub. Already have an account? Sign in to comment