Executable and Linkable Format (ELF), is the default binary format on Linux-based systems.
This is the only part of the ELF that must be in an specific location (at the starting of the ELF file).
It defines basic information, such as the file magic number to know whether a file is an ELF or another type. Also it defines type of ELF, architecture and some options that will link it to other parts of the ELF file.
32-bit struct:
#define EI_NIDENT (16)
typedef struct
{
unsigned char e_ident[EI_NIDENT]; /* Magic number and other info */
Elf32_Half e_type; /* Object file type */
Elf32_Half e_machine; /* Architecture */
Elf32_Word e_version; /* Object file version */
Elf32_Addr e_entry; /* Entry point virtual address */
Elf32_Off e_phoff; /* Program header table file offset */
Elf32_Off e_shoff; /* Section header table file offset */
Elf32_Word e_flags; /* Processor-specific flags */
Elf32_Half e_ehsize; /* ELF header size in bytes */
Elf32_Half e_phentsize; /* Program header table entry size */
Elf32_Half e_phnum; /* Program header table entry count */
Elf32_Half e_shentsize; /* Section header table entry size */
Elf32_Half e_shnum; /* Section header table entry count */
Elf32_Half e_shstrndx; /* Section header string table index */
} Elf32_Ehdr;
64-bit struct:
typedef struct
{
unsigned char e_ident[EI_NIDENT]; /* Magic number and other info */
Elf64_Half e_type; /* Object file type */
Elf64_Half e_machine; /* Architecture */
Elf64_Word e_version; /* Object file version */
Elf64_Addr e_entry; /* Entry point virtual address */
Elf64_Off e_phoff; /* Program header table file offset */
Elf64_Off e_shoff; /* Section header table file offset */
Elf64_Word e_flags; /* Processor-specific flags */
Elf64_Half e_ehsize; /* ELF header size in bytes */
Elf64_Half e_phentsize; /* Program header table entry size */
Elf64_Half e_phnum; /* Program header table entry count */
Elf64_Half e_shentsize; /* Section header table entry size */
Elf64_Half e_shnum; /* Section header table entry count */
Elf64_Half e_shstrndx; /* Section header string table index */
} Elf64_Ehdr;
The EI_NIDENT, is the size in bytes of the first struct entry, the e_type.
It is the ELF magic headers and some basic specifications of the file.
Values:
e_ident: It is a 16-byte array that identifies the ELF object, it always starts with "\x7fELF".e_type: Specifies the ELF type:ET_NONE(Undefined): ELF Format unknown or not specified.ET_EXEC: (Executable file): An ELF executable.ET_DYN: (Shared object): A library or a dynamically-linked executable.ET_REL(Relocatable file): Relocatable files (.o object files).ET_CORE(Core dump): A core dump file.
e_machine: Target architecture.e_version: ELF file version.e_entry: Entry point address.e_phoff: Phdr offset.e_shoff: Shdr offset.e_flags: Processor-specific flags.e_ehsizeEhdr size (in bytes). (Usually 64 bytes in 64-bit ELF and 52 bytes for 32 bits)e_phentsize: Phdr entry size.e_phnum: Phdr entries.e_shentsize: Shdr entry size.e_shnum: Shdr entries.e_shstrndx: Shdr string table index (.shstrtab, it contains null terminated-strings with the name of each section)
Note: e_phoff and e_shoff are offsets of the ELF file, e_entry instead is a virtual address.
---- Needed type definitions ----
e_type defines:
#define ET_NONE 0 /* No file type */
#define ET_REL 1 /* Relocatable file */
#define ET_EXEC 2 /* Executable file */
#define ET_DYN 3 /* Shared object file */
#define ET_CORE 4 /* Core file */
#define ET_NUM 5 /* Number of defined types */
#define ET_LOOS 0xfe00 /* OS-specific range start */
#define ET_HIOS 0xfeff /* OS-specific range end */
#define ET_LOPROC 0xff00 /* Processor-specific range start */
#define ET_HIPROC 0xffff /* Processor-specific range end */
e_machine defines:
#define EM_NONE 0 /* No machine */
#define EM_M32 1 /* AT&T WE 32100 */
#define EM_SPARC 2 /* SUN SPARC */
#define EM_386 3 /* Intel 80386 */
#define EM_68K 4 /* Motorola m68k family */
#define EM_88K 5 /* Motorola m88k family */
#define EM_IAMCU 6 /* Intel MCU */
#define EM_860 7 /* Intel 80860 */
#define EM_MIPS 8 /* MIPS R3000 big-endian */
#define EM_S370 9 /* IBM System/370 */
#define EM_MIPS_RS3_LE 10 /* MIPS R3000 little-endian */
/* reserved 11-14 */
#define EM_PARISC 15 /* HPPA */
/* reserved 16 */
#define EM_VPP500 17 /* Fujitsu VPP500 */
#define EM_SPARC32PLUS 18 /* Sun's "v8plus" */
#define EM_960 19 /* Intel 80960 */
#define EM_PPC 20 /* PowerPC */
#define EM_PPC64 21 /* PowerPC 64-bit */
#define EM_S390 22 /* IBM S390 */
#define EM_SPU 23 /* IBM SPU/SPC */
/* reserved 24-35 */
#define EM_V800 36 /* NEC V800 series */
#define EM_FR20 37 /* Fujitsu FR20 */
#define EM_RH32 38 /* TRW RH-32 */
#define EM_RCE 39 /* Motorola RCE */
#define EM_ARM 40 /* ARM */
#define EM_FAKE_ALPHA 41 /* Digital Alpha */
#define EM_SH 42 /* Hitachi SH */
#define EM_SPARCV9 43 /* SPARC v9 64-bit */
#define EM_TRICORE 44 /* Siemens Tricore */
#define EM_ARC 45 /* Argonaut RISC Core */
#define EM_H8_300 46 /* Hitachi H8/300 */
#define EM_H8_300H 47 /* Hitachi H8/300H */
#define EM_H8S 48 /* Hitachi H8S */
#define EM_H8_500 49 /* Hitachi H8/500 */
#define EM_IA_64 50 /* Intel Merced */
#define EM_MIPS_X 51 /* Stanford MIPS-X */
#define EM_COLDFIRE 52 /* Motorola Coldfire */
#define EM_68HC12 53 /* Motorola M68HC12 */
#define EM_MMA 54 /* Fujitsu MMA Multimedia Accelerator */
#define EM_PCP 55 /* Siemens PCP */
#define EM_NCPU 56 /* Sony nCPU embeeded RISC */
#define EM_NDR1 57 /* Denso NDR1 microprocessor */
#define EM_STARCORE 58 /* Motorola Start*Core processor */
#define EM_ME16 59 /* Toyota ME16 processor */
#define EM_ST100 60 /* STMicroelectronic ST100 processor */
#define EM_TINYJ 61 /* Advanced Logic Corp. Tinyj emb.fam */
#define EM_X86_64 62 /* AMD x86-64 architecture */
#define EM_PDSP 63 /* Sony DSP Processor */
#define EM_PDP10 64 /* Digital PDP-10 */
#define EM_PDP11 65 /* Digital PDP-11 */
#define EM_FX66 66 /* Siemens FX66 microcontroller */
#define EM_ST9PLUS 67 /* STMicroelectronics ST9+ 8/16 mc */
#define EM_ST7 68 /* STmicroelectronics ST7 8 bit mc */
#define EM_68HC16 69 /* Motorola MC68HC16 microcontroller */
#define EM_68HC11 70 /* Motorola MC68HC11 microcontroller */
#define EM_68HC08 71 /* Motorola MC68HC08 microcontroller */
#define EM_68HC05 72 /* Motorola MC68HC05 microcontroller */
#define EM_SVX 73 /* Silicon Graphics SVx */
#define EM_ST19 74 /* STMicroelectronics ST19 8 bit mc */
#define EM_VAX 75 /* Digital VAX */
#define EM_CRIS 76 /* Axis Communications 32-bit emb.proc */
#define EM_JAVELIN 77 /* Infineon Technologies 32-bit emb.proc */
#define EM_FIREPATH 78 /* Element 14 64-bit DSP Processor */
#define EM_ZSP 79 /* LSI Logic 16-bit DSP Processor */
#define EM_MMIX 80 /* Donald Knuth's educational 64-bit proc */
#define EM_HUANY 81 /* Harvard University machine-independent object files */
#define EM_PRISM 82 /* SiTera Prism */
#define EM_AVR 83 /* Atmel AVR 8-bit microcontroller */
#define EM_FR30 84 /* Fujitsu FR30 */
#define EM_D10V 85 /* Mitsubishi D10V */
#define EM_D30V 86 /* Mitsubishi D30V */
#define EM_V850 87 /* NEC v850 */
#define EM_M32R 88 /* Mitsubishi M32R */
#define EM_MN10300 89 /* Matsushita MN10300 */
#define EM_MN10200 90 /* Matsushita MN10200 */
#define EM_PJ 91 /* picoJava */
#define EM_OPENRISC 92 /* OpenRISC 32-bit embedded processor */
#define EM_ARC_COMPACT 93 /* ARC International ARCompact */
#define EM_XTENSA 94 /* Tensilica Xtensa Architecture */
#define EM_VIDEOCORE 95 /* Alphamosaic VideoCore */
#define EM_TMM_GPP 96 /* Thompson Multimedia General Purpose Proc */
#define EM_NS32K 97 /* National Semi. 32000 */
#define EM_TPC 98 /* Tenor Network TPC */
#define EM_SNP1K 99 /* Trebia SNP 1000 */
#define EM_ST200 100 /* STMicroelectronics ST200 */
#define EM_IP2K 101 /* Ubicom IP2xxx */
#define EM_MAX 102 /* MAX processor */
#define EM_CR 103 /* National Semi. CompactRISC */
#define EM_F2MC16 104 /* Fujitsu F2MC16 */
#define EM_MSP430 105 /* Texas Instruments msp430 */
#define EM_BLACKFIN 106 /* Analog Devices Blackfin DSP */
#define EM_SE_C33 107 /* Seiko Epson S1C33 family */
#define EM_SEP 108 /* Sharp embedded microprocessor */
#define EM_ARCA 109 /* Arca RISC */
#define EM_UNICORE 110 /* PKU-Unity & MPRC Peking Uni. mc series */
#define EM_EXCESS 111 /* eXcess configurable cpu */
#define EM_DXP 112 /* Icera Semi. Deep Execution Processor */
#define EM_ALTERA_NIOS2 113 /* Altera Nios II */
#define EM_CRX 114 /* National Semi. CompactRISC CRX */
#define EM_XGATE 115 /* Motorola XGATE */
#define EM_C166 116 /* Infineon C16x/XC16x */
#define EM_M16C 117 /* Renesas M16C */
#define EM_DSPIC30F 118 /* Microchip Technology dsPIC30F */
#define EM_CE 119 /* Freescale Communication Engine RISC */
#define EM_M32C 120 /* Renesas M32C */
/* reserved 121-130 */
#define EM_TSK3000 131 /* Altium TSK3000 */
#define EM_RS08 132 /* Freescale RS08 */
#define EM_SHARC 133 /* Analog Devices SHARC family */
#define EM_ECOG2 134 /* Cyan Technology eCOG2 */
#define EM_SCORE7 135 /* Sunplus S+core7 RISC */
#define EM_DSP24 136 /* New Japan Radio (NJR) 24-bit DSP */
#define EM_VIDEOCORE3 137 /* Broadcom VideoCore III */
#define EM_LATTICEMICO32 138 /* RISC for Lattice FPGA */
#define EM_SE_C17 139 /* Seiko Epson C17 */
#define EM_TI_C6000 140 /* Texas Instruments TMS320C6000 DSP */
#define EM_TI_C2000 141 /* Texas Instruments TMS320C2000 DSP */
#define EM_TI_C5500 142 /* Texas Instruments TMS320C55x DSP */
#define EM_TI_ARP32 143 /* Texas Instruments App. Specific RISC */
#define EM_TI_PRU 144 /* Texas Instruments Prog. Realtime Unit */
/* reserved 145-159 */
#define EM_MMDSP_PLUS 160 /* STMicroelectronics 64bit VLIW DSP */
#define EM_CYPRESS_M8C 161 /* Cypress M8C */
#define EM_R32C 162 /* Renesas R32C */
#define EM_TRIMEDIA 163 /* NXP Semi. TriMedia */
#define EM_QDSP6 164 /* QUALCOMM DSP6 */
#define EM_8051 165 /* Intel 8051 and variants */
#define EM_STXP7X 166 /* STMicroelectronics STxP7x */
#define EM_NDS32 167 /* Andes Tech. compact code emb. RISC */
#define EM_ECOG1X 168 /* Cyan Technology eCOG1X */
#define EM_MAXQ30 169 /* Dallas Semi. MAXQ30 mc */
#define EM_XIMO16 170 /* New Japan Radio (NJR) 16-bit DSP */
#define EM_MANIK 171 /* M2000 Reconfigurable RISC */
#define EM_CRAYNV2 172 /* Cray NV2 vector architecture */
#define EM_RX 173 /* Renesas RX */
#define EM_METAG 174 /* Imagination Tech. META */
#define EM_MCST_ELBRUS 175 /* MCST Elbrus */
#define EM_ECOG16 176 /* Cyan Technology eCOG16 */
#define EM_CR16 177 /* National Semi. CompactRISC CR16 */
#define EM_ETPU 178 /* Freescale Extended Time Processing Unit */
#define EM_SLE9X 179 /* Infineon Tech. SLE9X */
#define EM_L10M 180 /* Intel L10M */
#define EM_K10M 181 /* Intel K10M */
/* reserved 182 */
#define EM_AARCH64 183 /* ARM AARCH64 */
/* reserved 184 */
#define EM_AVR32 185 /* Amtel 32-bit microprocessor */
#define EM_STM8 186 /* STMicroelectronics STM8 */
#define EM_TILE64 187 /* Tileta TILE64 */
#define EM_TILEPRO 188 /* Tilera TILEPro */
#define EM_MICROBLAZE 189 /* Xilinx MicroBlaze */
#define EM_CUDA 190 /* NVIDIA CUDA */
#define EM_TILEGX 191 /* Tilera TILE-Gx */
#define EM_CLOUDSHIELD 192 /* CloudShield */
#define EM_COREA_1ST 193 /* KIPO-KAIST Core-A 1st gen. */
#define EM_COREA_2ND 194 /* KIPO-KAIST Core-A 2nd gen. */
#define EM_ARC_COMPACT2 195 /* Synopsys ARCompact V2 */
#define EM_OPEN8 196 /* Open8 RISC */
#define EM_RL78 197 /* Renesas RL78 */
#define EM_VIDEOCORE5 198 /* Broadcom VideoCore V */
#define EM_78KOR 199 /* Renesas 78KOR */
#define EM_56800EX 200 /* Freescale 56800EX DSC */
#define EM_BA1 201 /* Beyond BA1 */
#define EM_BA2 202 /* Beyond BA2 */
#define EM_XCORE 203 /* XMOS xCORE */
#define EM_MCHP_PIC 204 /* Microchip 8-bit PIC(r) */
/* reserved 205-209 */
#define EM_KM32 210 /* KM211 KM32 */
#define EM_KMX32 211 /* KM211 KMX32 */
#define EM_EMX16 212 /* KM211 KMX16 */
#define EM_EMX8 213 /* KM211 KMX8 */
#define EM_KVARC 214 /* KM211 KVARC */
#define EM_CDP 215 /* Paneve CDP */
#define EM_COGE 216 /* Cognitive Smart Memory Processor */
#define EM_COOL 217 /* Bluechip CoolEngine */
#define EM_NORC 218 /* Nanoradio Optimized RISC */
#define EM_CSR_KALIMBA 219 /* CSR Kalimba */
#define EM_Z80 220 /* Zilog Z80 */
#define EM_VISIUM 221 /* Controls and Data Services VISIUMcore */
#define EM_FT32 222 /* FTDI Chip FT32 */
#define EM_MOXIE 223 /* Moxie processor */
#define EM_AMDGPU 224 /* AMD GPU */
/* reserved 225-242 */
#define EM_RISCV 243 /* RISC-V */
#define EM_BPF 247 /* Linux BPF -- in-kernel virtual machine */
#define EM_CSKY 252 /* C-SKY */
#define EM_NUM 253
/* Old spellings/synonyms. */
#define EM_ARC_A5 EM_ARC_COMPACT
/* If it is necessary to assign new unofficial EM_* values, please
pick large random numbers (0x8523, 0xa7f2, etc.) to minimize the
chances of collision with official or non-GNU unofficial values. */
#define EM_ALPHA 0x9026
e_version defines:
#define EV_NONE 0 /* Invalid ELF version */
#define EV_CURRENT 1 /* Current version */
#define EV_NUM 2
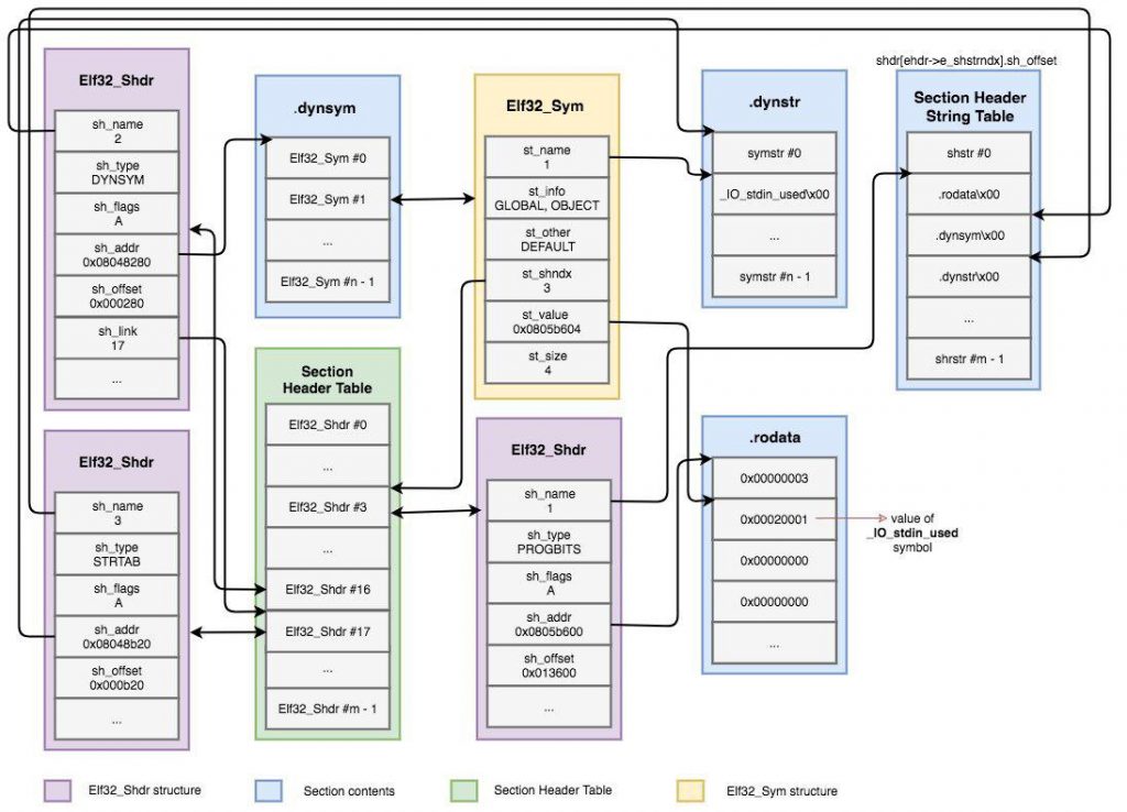
The code and data is divided into contiguous non-overlapping chunks called sections.
It is just an space to store data or code, which its specifications are in a section header specifying needed details such as the size and offset.
Every section has a section header which defines it.
32-bit struct:
typedef struct
{
Elf32_Word sh_name; /* Section name (string tbl index) */
Elf32_Word sh_type; /* Section type */
Elf32_Word sh_flags; /* Section flags */
Elf32_Addr sh_addr; /* Section virtual addr at execution */
Elf32_Off sh_offset; /* Section file offset */
Elf32_Word sh_size; /* Section size in bytes */
Elf32_Word sh_link; /* Link to another section */
Elf32_Word sh_info; /* Additional section information */
Elf32_Word sh_addralign; /* Section alignment */
Elf32_Word sh_entsize; /* Entry size if section holds table */
} Elf32_Shdr;
64-bit struct:
typedef struct
{
Elf64_Word sh_name; /* Section name (string tbl index) */
Elf64_Word sh_type; /* Section type */
Elf64_Xword sh_flags; /* Section flags */
Elf64_Addr sh_addr; /* Section virtual addr at execution */
Elf64_Off sh_offset; /* Section file offset */
Elf64_Xword sh_size; /* Section size in bytes */
Elf64_Word sh_link; /* Link to another section */
Elf64_Word sh_info; /* Additional section information */
Elf64_Xword sh_addralign; /* Section alignment */
Elf64_Xword sh_entsize; /* Entry size if section holds table */
} Elf64_Shdr;
Values:
sh_name: Index into the string table, if zero it means it has no name. (.shstrtab).sh_type: Type of section.SHT_NULLSection table entry unused.SHT_PROGBITS: Program data (Such as machine instructions or constants).SHT_SYMTAB: Symbol table. (Static symbol table)SHT_STRTAB: String table.SHT_RELA: Relocation entries with addends.SHT_HASH: Symbol hash table.SHT_DYNAMIC: Dynamic linking information.SHT_NOTE: Notes.SHT_NOBITS: Uninitialized data.SHT_REL: Relocation entries without addends.SHT_SHLIB: Reserved.SHT_DYNSYMDynamic linker symbol table. (Dynamic-linker-used symbol table)
sh_flags: Describes additional information about a section.SHF_WRITE: Writable at runtime.SHF_ALLOC: The section will be loaded to virtual memory at runtime.SHF_EXECINSTR: Contains executable instructions.
sh_addr: Section virtual address at execution.sh_offset: Section offset in ELF file.sh_size: Section size (in bytes).sh_link: Link to another section (Eg.:SHT_SYMTAB,SHT_DYNSYM, orSHT_DYNAMIChas an associated string table which contains the symbolic names for the symbols in question. Relocation sections (typeSHT_RELorSHT_RELA) are associated with a symbol table describing the symbols involved in the relocations.).sh_info: Additional section information.sh_addralign: Section alignment.sh_entsize: Entry size if section holds table. (Some sections, such as symbol tables or relocation tables, contain a table of well-defined data structures (such asElfN_SymorElfN_Rela). For such sections, the sh_entsize field indicates the size in bytes of each entry in the table. When the field is unused, it is set to zero).
All the section headers which defines sections, are contained in the section header table.
To load and execute a binary in a process, you need a different organization of the code and data in the binary. For this reason, ELF executables specify another logical organization, called segments, which are used at execution time (as opposed to sections, which are used at link time).
The sections are optional, it is just metadata for debuggers. The program headers are what decides onto how an ELF binary gets loaded in memory.
Then the section headers are not loaded into memory.
---- Type definitions ----
sh_type defines:
#define SHT_NULL 0 /* Section header table entry unused */
#define SHT_PROGBITS 1 /* Program data */
#define SHT_SYMTAB 2 /* Symbol table */
#define SHT_STRTAB 3 /* String table */
#define SHT_RELA 4 /* Relocation entries with addends */
#define SHT_HASH 5 /* Symbol hash table */
#define SHT_DYNAMIC 6 /* Dynamic linking information */
#define SHT_NOTE 7 /* Notes */
#define SHT_NOBITS 8 /* Program space with no data (bss) */
#define SHT_REL 9 /* Relocation entries, no addends */
#define SHT_SHLIB 10 /* Reserved */
#define SHT_DYNSYM 11 /* Dynamic linker symbol table */
#define SHT_INIT_ARRAY 14 /* Array of constructors */
#define SHT_FINI_ARRAY 15 /* Array of destructors */
#define SHT_PREINIT_ARRAY 16 /* Array of pre-constructors */
#define SHT_GROUP 17 /* Section group */
#define SHT_SYMTAB_SHNDX 18 /* Extended section indeces */
#define SHT_NUM 19 /* Number of defined types. */
#define SHT_LOOS 0x60000000 /* Start OS-specific. */
#define SHT_GNU_ATTRIBUTES 0x6ffffff5 /* Object attributes. */
#define SHT_GNU_HASH 0x6ffffff6 /* GNU-style hash table. */
#define SHT_GNU_LIBLIST 0x6ffffff7 /* Prelink library list */
#define SHT_CHECKSUM 0x6ffffff8 /* Checksum for DSO content. */
#define SHT_LOSUNW 0x6ffffffa /* Sun-specific low bound. */
#define SHT_SUNW_move 0x6ffffffa
#define SHT_SUNW_COMDAT 0x6ffffffb
#define SHT_SUNW_syminfo 0x6ffffffc
#define SHT_GNU_verdef 0x6ffffffd /* Version definition section. */
#define SHT_GNU_verneed 0x6ffffffe /* Version needs section. */
#define SHT_GNU_versym 0x6fffffff /* Version symbol table. */
#define SHT_HISUNW 0x6fffffff /* Sun-specific high bound. */
#define SHT_HIOS 0x6fffffff /* End OS-specific type */
#define SHT_LOPROC 0x70000000 /* Start of processor-specific */
#define SHT_HIPROC 0x7fffffff /* End of processor-specific */
#define SHT_LOUSER 0x80000000 /* Start of application-specific */
#define SHT_HIUSER 0x8fffffff /* End of application-specific */
sh_flags defines:
#define SHF_WRITE (1 << 0) /* Writable */
#define SHF_ALLOC (1 << 1) /* Occupies memory during execution */
#define SHF_EXECINSTR (1 << 2) /* Executable */
#define SHF_MERGE (1 << 4) /* Might be merged */
#define SHF_STRINGS (1 << 5) /* Contains nul-terminated strings */
#define SHF_INFO_LINK (1 << 6) /* `sh_info' contains SHT index */
#define SHF_LINK_ORDER (1 << 7) /* Preserve order after combining */
#define SHF_OS_NONCONFORMING (1 << 8) /* Non-standard OS specific handling
required */
#define SHF_GROUP (1 << 9) /* Section is member of a group. */
#define SHF_TLS (1 << 10) /* Section hold thread-local data. */
#define SHF_COMPRESSED (1 << 11) /* Section with compressed data. */
#define SHF_MASKOS 0x0ff00000 /* OS-specific. */
#define SHF_MASKPROC 0xf0000000 /* Processor-specific */
#define SHF_ORDERED (1 << 30) /* Special ordering requirement
(Solaris). */
#define SHF_EXCLUDE (1U << 31) /* Section is excluded unless
referenced or allocated (Solaris).*/
The first entry in the section header table of every ELF file is defined by the ELF standard to
be a NULL entry. The type of the entry is SHT_NULL, and all fields in the section header are
zeroed out.
Sections:
.init: Executable code that performs initialization tasks and needs to run before any other code in the binary is executed (Then it hasSHF_EXECINSTRflag) The system executes the code in the .init section before transferring control to the main entry point of the binary..fini: The contrary as.init, it has executable code that must run after the main program completes..text: Is where the main code of the program resides (Then it hasSHF_EXECINSTRflag), it isSHT_PROGBITSbecause it has user-defined code..bss: It contains uninitialized data (TypeSHT_NOBITS). It does not occupy space at disk to avoid space consuming, then all the data is usually initialized to zero at runtime. It is writable..data: Program initialized data, it is writable. (TypeSHT_PROGBITS)..rodata: It is read-only data, such as strings used by the code, if the data should be writable then.datais used instead. Data that goes here can be for example hardcoded strings used for aprintf..plt: Stands for Procedure Linkage Table. It is code used for dynamic linking purposed that helps to call external functions from shared libraries with the help of the GOT (Global Offset Table)..got.plt: It is a table where resolved addresses from external functions are stored. It is by default writable as by default Lazy Binding is used. (Unless Relocation Read-Only is used or LD_BIND_NOW env var is exported to resolve all the imported functions at the program initialization)..rel.*: Contains information about how parts of an ELF object or process image need to be fixed up or modified at linking or runtime (TypeSHT_REL)..rela.*: Contains information about how parts of an ELF object or process image need to be fixed up or modified at linking or runtime (with addend) (TypeSHT_RELA)..dynamic: Dynamic linking structures and objects. Contains a table ofElfN_Dynstructures. Also contains pointers to other important information required by the dynamic linker (for instance, the dynamic string table, dynamic symbol table,.got.pltsection, and dynamic relocation section pointed to by tags of typeDT_STRTAB,DT_SYMTAB,DT_PLTGOT, andDT_RELA, respectively.init_array: Contains an array of pointers to functions to use as constructors (each of these functions is called in turn when the binary is initialized). Ingcc, you can mark functions in your C source files as constructors by decorating them with__attribute__((constructor). By default, there is an entry in.init_arrayfor executingframe_dummy..fini_array: Contains an array of pointers to functions to use as destructors..shstrtab: Is simply an array of NULL-terminated strings that contain the names of all the sections in the binary..symtab: Contains a symbol table, which is a table ofElfN_Symstructures, each of which associates a symbolic name with a piece of code or data elsewhere in the binary, such as a function or variable..strtab: Contains strings containing the symbolic names. These strings are pointed to by theElfN_Symstructures..dynsym: Same as.symtabbut contains symbols needed for dynamic-linking rather than static-linking..dynstr: Same as.strtabbut contains strings needed for dynamic-linking rather than static-linking..interp: RTLD embedded string..rel.dyn: Global variable relocation table..rel.plt: Function relocation table.
Older gcc version sections:
.ctors: Equivalent of.init_arrayproduced by older versions ofgcc..dtors: Equivalent of.fini_arrayproduced by older versions ofgcc.
The program header table provides a segment view of the binary, as opposed to the section view provided by the section header table. The section view of an ELF binary, is meant for static-linking purposes only.
In contrast, the segment view, is used by the operating system and dynamic-linker when loading an ELF into a process for execution to locate the relevant code and data and decide what to load into virtual memory.
Segments provide an execution view, they are needed only for executable ELF files and not for nonexecutable files such as relocatable objects.
32-bit struct:
typedef struct
{
Elf32_Word p_type; /* Segment type */
Elf32_Off p_offset; /* Segment file offset */
Elf32_Addr p_vaddr; /* Segment virtual address */
Elf32_Addr p_paddr; /* Segment physical address */
Elf32_Word p_filesz; /* Segment size in file */
Elf32_Word p_memsz; /* Segment size in memory */
Elf32_Word p_flags; /* Segment flags */
Elf32_Word p_align; /* Segment alignment */
} Elf32_Phdr;
64-bit struct:
typedef struct
{
Elf64_Word p_type; /* Segment type */
Elf64_Word p_flags; /* Segment flags */
Elf64_Off p_offset; /* Segment file offset */
Elf64_Addr p_vaddr; /* Segment virtual address */
Elf64_Addr p_paddr; /* Segment physical address */
Elf64_Xword p_filesz; /* Segment size in file */
Elf64_Xword p_memsz; /* Segment size in memory */
Elf64_Xword p_align; /* Segment alignment */
} Elf64_Phdr;
Values:
p_type: Type of segment.PT_NULL: Program header table entry unused (usually first entry of Program Header Table).PT_LOAD: Loadable program segment.PT_DYNAMIC: Dynamic linking information (holds the.dynamicsection).PT_INTERP: Program interpreter (holds.interpsection).PT_GNU_EH_FRAME: This is a sorted queue used by the GNU C compiler (gcc). It stores exception handlers. So when something goes wrong, it can use this area to deal correctly with it.PT_GNU_STACK: This header is used to store stack information.
p_flags: Flags that defines permissions of the segment in memory.PF_X: Segment is executable.PF_W: Segment is writable.PF_R: Segment is readable.
p_offset: Offset of ELF file to the segment.p_vaddr: Segment virtual address (for loadable segments,p_vaddrmust be equal top_offset, modulo the page size (which is typically 4,096 bytes).p_paddr: Segment physical address (on some systems, it is possible to use the p_paddr field to specify at which address in physical memory to load the segment. On modern operating systems such as Linux, this field is unused and set to zero since they execute all binaries in virtual memory).p_filesz: Segment size in disk (in bytes).p_memsz: Segment size in memory (in bytes). (some sections only indicate the need to allocate some bytes in memory but do not actually occupy these bytes in the binary file, such as.bss).p_align: Segment alignment (is analogous to thesh_addralignfield in a section header).
---- type defines ----
p_type defines:
#define PT_NULL 0 /* Program header table entry unused */
#define PT_LOAD 1 /* Loadable program segment */
#define PT_DYNAMIC 2 /* Dynamic linking information */
#define PT_INTERP 3 /* Program interpreter */
#define PT_NOTE 4 /* Auxiliary information */
#define PT_SHLIB 5 /* Reserved */
#define PT_PHDR 6 /* Entry for header table itself */
#define PT_TLS 7 /* Thread-local storage segment */
#define PT_NUM 8 /* Number of defined types */
#define PT_LOOS 0x60000000 /* Start of OS-specific */
#define PT_GNU_EH_FRAME 0x6474e550 /* GCC .eh_frame_hdr segment */
#define PT_GNU_STACK 0x6474e551 /* Indicates stack executability */
#define PT_GNU_RELRO 0x6474e552 /* Read-only after relocation */
#define PT_LOSUNW 0x6ffffffa
#define PT_SUNWBSS 0x6ffffffa /* Sun Specific segment */
#define PT_SUNWSTACK 0x6ffffffb /* Stack segment */
#define PT_HISUNW 0x6fffffff
#define PT_HIOS 0x6fffffff /* End of OS-specific */
#define PT_LOPROC 0x70000000 /* Start of processor-specific */
#define PT_HIPROC 0x7fffffff /* End of processor-specific */
p_flags defines:
#define PF_X (1 << 0) /* Segment is executable */
#define PF_W (1 << 1) /* Segment is writable */
#define PF_R (1 << 2) /* Segment is readable */
#define PF_MASKOS 0x0ff00000 /* OS-specific */
#define PF_MASKPROC 0xf0000000 /* Processor-specific */
Division of segments / sections:
- Text Segment
.text.rodata.hash.dynsym.dynstr.plt.rel.got
- Data segment
.data.dynamic.got.plt.bss
Symbols are a symbolic reference to some type of data or code such as a global variable or function.
32-bit struct:
typedef struct
{
Elf32_Word st_name; /* Symbol name (string tbl index) */
Elf32_Addr st_value; /* Symbol value */
Elf32_Word st_size; /* Symbol size */
unsigned char st_info; /* Symbol type and binding */
unsigned char st_other; /* Symbol visibility */
Elf32_Section st_shndx; /* Section index */
} Elf32_Sym;
64-bit struct:
typedef struct
{
Elf64_Word st_name; /* Symbol name (string tbl index) */
unsigned char st_info; /* Symbol type and binding */
unsigned char st_other; /* Symbol visibility */
Elf64_Section st_shndx; /* Section index */
Elf64_Addr st_value; /* Symbol value */
Elf64_Xword st_size; /* Symbol size */
} Elf64_Sym;
Values:
st_name: Symbol name.st_info: Symbol type and binding. It is calculated using macros.st_other: Symbol visibility.STV_DEFAULT: For default visibility symbols, its attribute is specified by the symbol’s binding type.STV_PROTECTED: Symbol is visible by other objects, but cannot be preempted.STV_HIDDEN: Symbol is not visible to other objects.STV_INTERNAL: Symbol visibility is reserved.
st_shndx: Section index.st_value: Symbol value.st_size: Symbol size.
st_info Values:
st_bind: Symbol binding.STB_LOCAL: Local symbols are not visible outside the object file containing their definition, such as a function declared static.STB_GLOBAL: Global symbols are visible to all object files being combined.STB_WEAK: Similar to global binding, but with less precedence, meaning that the binding is weak and may be overridden by another symbol (with the same name) that is not marked asSTB_WEAK.
st_type: Symbol type.STT_NOTYPE: The symbols type is undefined.STT_FUNC: The symbol is associated with a function or other executable code.STT_OBJECT: The symbol is associated with a data object.STT_SECTION: The symbol is a section.
Macros:
ELFN_ST_BIND(st_info): Getst_bindvalue givenst_info.ELFN_ST_TYPE(st_info): Getst_typevalue givenst_info.ELFN_ST_INFO(st_bind, st_type): Getst_infovalue givenst_typeandst_bind.
---- type defines ----
st_info macros:
#define ELF32_ST_BIND(val) (((unsigned char) (val)) >> 4)
#define ELF32_ST_TYPE(val) ((val) & 0xf)
#define ELF32_ST_INFO(bind, type) (((bind) << 4) + ((type) & 0xf))
#define ELF64_ST_BIND(val) ELF32_ST_BIND (val)
#define ELF64_ST_TYPE(val) ELF32_ST_TYPE (val)
#define ELF64_ST_INFO(bind, type) ELF32_ST_INFO ((bind), (type))
st_bind defines:
#define STB_LOCAL 0 /* Local symbol */
#define STB_GLOBAL 1 /* Global symbol */
#define STB_WEAK 2 /* Weak symbol */
#define STB_NUM 3 /* Number of defined types. */
#define STB_LOOS 10 /* Start of OS-specific */
#define STB_GNU_UNIQUE 10 /* Unique symbol. */
#define STB_HIOS 12 /* End of OS-specific */
#define STB_LOPROC 13 /* Start of processor-specific */
#define STB_HIPROC 15 /* End of processor-specific */
st_type defines:
#define STT_NOTYPE 0 /* Symbol type is unspecified */
#define STT_OBJECT 1 /* Symbol is a data object */
#define STT_FUNC 2 /* Symbol is a code object */
#define STT_SECTION 3 /* Symbol associated with a section */
#define STT_FILE 4 /* Symbol's name is file name */
#define STT_COMMON 5 /* Symbol is a common data object */
#define STT_TLS 6 /* Symbol is thread-local data object*/
#define STT_NUM 7 /* Number of defined types. */
#define STT_LOOS 10 /* Start of OS-specific */
#define STT_GNU_IFUNC 10 /* Symbol is indirect code object */
#define STT_HIOS 12 /* End of OS-specific */
#define STT_LOPROC 13 /* Start of processor-specific */
#define STT_HIPROC 15 /* End of processor-specific */
Dynamic linking is the process in which we resolve functions from external libraries (shared objects).
By default, lazy binding is used, which is resolving functions at the time they are called first, at next calls it will be saved in the GOT (GLobal offset table). Then the PLT entry just have to jmp onto the address contained in the GOT entry for that function.
We can avoid lazy binding using LD_BIND_NOW env var, or using RELRO ( or Relocation Read-Only).
When an external function is called from the code, instead of the real function, the PLT entry for that function is called.
The PLT is code that uses the GOT to jump and resolve with the help of the linker the external functions.
There is a relocation needed for fgets which will be resolved by the linker, as the address resolved must be written somewhere, in the offset value, it points to the GOT entry, for fgets(). Then the linker once the function is resolved will write that address on it.
Offset Info Type SymValue SymName
...
0804a000 00000107 R_386_JUMP_SLOT 00000000 fgets
...
0x0804a000 is the GOT entry for fgets().
When a function like fgets is called first:
objdump -d ./prog
...
8048481: e8 da fe ff ff call 0x8048360 <fgets@plt>
...
fgets@plt is called.
PLT entry:
...
08048360 <fgets@plt>:
/* A jmp into the GOT */
8048360: ff 25 00 a0 04 08 jmp *0x804a000
8048366: 68 00 00 00 00 push $0x0
804836b: e9 e0 ff ff ff jmp 0x8048350 <_init+0x34>
...
In the first instruction it does an indirect jump to the address contained in the GOT entry for fgets.
The address contained in the GOT at that time is the next instruction of that jmp, so the push 0x0 instruction gets executed, that pushes onto the stack the index at GOT where fgets is located, take care that the first 3 entries are reserved, so actually it would be the 4th.
Reserved GOT entries:
GOT[0]: Contains an address that points to the dynamic segment of the executable, which is used by the dynamic linker for extracting dynamic linking-related information.GOT[1]: Contains the address of thelink_mapstructure that is used by the dynamic linker to resolve symbols.GOT[2]: Contains the address to the dynamic linkers_dl_runtime_resolve()function that resolves the actual symbol address for the shared library function.
The last instruction in the fgets() PLT stub is a jmp 0x8048350. This address points to the very first PLT entry in every executable, known as PLT-0.
8048350: ff 35 f8 9f 04 08 pushl 0x8049ff8
8048356: ff 25 fc 9f 04 08 jmp *0x8049ffc
804835c: 00 00 add %al,(%eax)
The first pushl instruction pushes the address of the second GOT entry, GOT[1], onto the stack, which, as noted earlier, contains the address of the link_map structure.
The jmp *0x8049ffc performs an indirect jmp into the third GOT entry, GOT[2], which contains the address to the dynamic linkers _dl_runtime_resolve() function, therefore transferring control to the dynamic linker and resolving the
address for fgets(). Once fgets() has been resolved, all future calls to the PLT entry for fgets() will result in a jump to the fgets() code itself, rather than pointing back into the PLT and going through the lazy linking process again.
Static Linking:
Dynamic Linking:
32-bit struct:
typedef struct
{
Elf32_Sword d_tag; /* Dynamic entry type */
union
{
Elf32_Word d_val; /* Integer value */
Elf32_Addr d_ptr; /* Address value */
} d_un;
} Elf32_Dyn;
64-bit struct:
typedef struct
{
Elf64_Sxword d_tag; /* Dynamic entry type */
union
{
Elf64_Xword d_val; /* Integer value */
Elf64_Addr d_ptr; /* Address value */
} d_un;
} Elf64_Dyn;
Values:
d_tag: Contains a tag.DT_NEEDED: Holds the string table offset to the name of a needed shared library.DT_SYMTAB: Contains the address of the dynamic symbol table also known by its section name.dynsym.DT_HASH: Holds the address of the symbol hash table, also known by it's section name.hash(or sometimes named.gnu.hash).DT_STRTAB: Holds the address of the symbol string table, also known by its section name.dynstr.DT_PLTGOT: Holds the address of the global offset table.
d_val: Holds an integer value that has various interpretations such as being the size of a relocation entry to give one instance.d_ptr: Holds a virtual memory address that can point to various locations needed by the linker; a good example would be the address to the symbol table for the d_tagDT_SYMTAB.
---- type defines ----
d_tag defines:
#define DT_NULL 0 /* Marks end of dynamic section */
#define DT_NEEDED 1 /* Name of needed library */
#define DT_PLTRELSZ 2 /* Size in bytes of PLT relocs */
#define DT_PLTGOT 3 /* Processor defined value */
#define DT_HASH 4 /* Address of symbol hash table */
#define DT_STRTAB 5 /* Address of string table */
#define DT_SYMTAB 6 /* Address of symbol table */
#define DT_RELA 7 /* Address of Rela relocs */
#define DT_RELASZ 8 /* Total size of Rela relocs */
#define DT_RELAENT 9 /* Size of one Rela reloc */
#define DT_STRSZ 10 /* Size of string table */
#define DT_SYMENT 11 /* Size of one symbol table entry */
#define DT_INIT 12 /* Address of init function */
#define DT_FINI 13 /* Address of termination function */
#define DT_SONAME 14 /* Name of shared object */
#define DT_RPATH 15 /* Library search path (deprecated) */
#define DT_SYMBOLIC 16 /* Start symbol search here */
#define DT_REL 17 /* Address of Rel relocs */
#define DT_RELSZ 18 /* Total size of Rel relocs */
#define DT_RELENT 19 /* Size of one Rel reloc */
#define DT_PLTREL 20 /* Type of reloc in PLT */
#define DT_DEBUG 21 /* For debugging; unspecified */
#define DT_TEXTREL 22 /* Reloc might modify .text */
#define DT_JMPREL 23 /* Address of PLT relocs */
#define DT_BIND_NOW 24 /* Process relocations of object */
#define DT_INIT_ARRAY 25 /* Array with addresses of init fct */
#define DT_FINI_ARRAY 26 /* Array with addresses of fini fct */
#define DT_INIT_ARRAYSZ 27 /* Size in bytes of DT_INIT_ARRAY */
#define DT_FINI_ARRAYSZ 28 /* Size in bytes of DT_FINI_ARRAY */
#define DT_RUNPATH 29 /* Library search path */
#define DT_FLAGS 30 /* Flags for the object being loaded */
#define DT_ENCODING 32 /* Start of encoded range */
#define DT_PREINIT_ARRAY 32 /* Array with addresses of preinit fct*/
#define DT_PREINIT_ARRAYSZ 33 /* size in bytes of DT_PREINIT_ARRAY */
#define DT_SYMTAB_SHNDX 34 /* Address of SYMTAB_SHNDX section */
#define DT_NUM 35 /* Number used */
#define DT_LOOS 0x6000000d /* Start of OS-specific */
#define DT_HIOS 0x6ffff000 /* End of OS-specific */
#define DT_LOPROC 0x70000000 /* Start of processor-specific */
#define DT_HIPROC 0x7fffffff /* End of processor-specific */
#define DT_PROCNUM DT_MIPS_NUM /* Most used by any processor */
Relocation is the process of connecting symbolic references with symbolic definitions. Relocatable files must have information that describes how to modify their section contents, thus allowing executable and shared object files to hold the right information for a process's program image. Relocation entries are these data.
Rel 32-bit struct:
typedef struct
{
Elf32_Addr r_offset; /* Address */
Elf32_Word r_info; /* Relocation type and symbol index */
} Elf32_Rel;
Rel 64-bit struct:
typedef struct
{
Elf64_Addr r_offset; /* Address */
Elf64_Xword r_info; /* Relocation type and symbol index */
} Elf64_Rel;
Rela 32-bit struct:
typedef struct
{
Elf32_Addr r_offset; /* Address */
Elf32_Word r_info; /* Relocation type and symbol index */
Elf32_Sword r_addend; /* Addend */
} Elf32_Rela;
Rela 64-bit struct:
typedef struct
{
Elf64_Addr r_offset; /* Address */
Elf64_Xword r_info; /* Relocation type and symbol index */
Elf64_Sxword r_addend; /* Addend */
} Elf64_Rela;
Values:
r_offset: Points to the location that requires the relocation action.- For
ET_RELtype binaries, this value denotes an offset within a section header. in which the relocations have to take place. - For
ET_EXECtype binaries, this value denotes a virtual address affected by a relocation.
- For
r_info: Gives both the symbol table index with respect to which the relocation must be made and the type of relocation to apply.r_addend: Specifies a constant addend used to compute the value stored in the relocatable field.
x86 Relocation types:
x86_64 Relocation types:
Values:
A: This means the addend used to compute the value of the relocatable field.B: This means the base address at which a shared object has been loaded into memory during execution. Generally, a shared object file is built with a 0 base virtual address, but the execution address will be different.G: This means the offset into the global offset table at which the address of the relocation entry’s symbol will reside during execution.GOT: This means the address of the global offset table.L: This means the place (section offset or address) of the procedure linkage table entry for a symbol. A procedure linkage table entry redirects a function call to the proper destination. The link editor builds the initial procedure linkage table, and the dynamic linker modifies the entries during execution.P: This means the place (section offset or address) of the storage unit being relocated (computed usingr_offset).S: This means the value of the symbol whose index resides in the relocation entry.
Generic relocation suffixes:
_NONE: Neglected entry._64: qword relocation value._32: dword relocation value._16: word relocation value._8: byte relocation value._PC: relative to program counter._GOT: relative to GOT._PLT: relative to PLT (Procedure Linkage Table)._COPY: value copied directly from shared object at load-time._GLOB_DAT: global variable._JMP_SLOT: PLT entry._RELATIVE: relative to image base of program’s image._GOTOFF: absolute address within GOT._GOTPC: program counter relative GOT offset.
Sections:
-
.rel.bss: Contains all theR_386_COPYrelocs. -
.rel.plt: Contains all theR_386_JMP_SLOTrelocs these modify the first half of the GOT elements. -
.rel.got: Contains all theR_386_GLOB_DATArelocs these modify the second half of the GOT elements. -
.rel.data: Contains all theR_386_32andR_386_RELATIVErelocs. -
.rela.dyn: Contains dynamic relocations for variables. -
.rela.plt: Contains dynamic relocations for functions.
Stripped binaries are those that it's symbols got removed.
Symbols in general are not needed by the loader to load an ELF executable, except from the dynamic linking ones.
They generally are used for debugging purposes, and they make the reverse engineering task easier as they give function names and a lot of information about an ELF file structure.
But, as dynamic symbols are still present, you can view the imported functions from external libraries like glibc.
The main differences are:
- In the ELF header, the
e_machinechanges. - The sizes of the values along the ELF file changes too.
Segments are divided into sections, each section has an utility for the ELF file.
Sections per se, are not useful at runtime, so they are only useful at link time.
Segments are used for creating a block of memory, with some specific permissions and store there some content.
In contrast from other File formats, ELF files are composed of sections and segments. As previously mentioned, sections gather all needed information to link a given object file and build an executable, while Program Headers split the executable into segments with different attributes, which will eventually be loaded into memory.
In order to understand the relationship between Sections and Segments, we can picture segments as a tool to make the linux loader’s life easier, as they group sections by attributes into single segments in order to make the loading process of the executable more efficient, instead of loading each individual section into memory. The following diagram attempts to illustrate this concept:
ELF files in disk are just a format that defines how to load it in memory to work fine.
In disk it specifies some not neccesary useful information such as .symtab, .strtab, they are not used at runtime and are there just for debugging purposes.
Size in memory is usually different than in disk, for example, someone can define uninitialized variables (stored at bss). In disk you just have to specify it's size without occupying that space. Once loaded in memory you have to fill that space somehow, for example with zeroes, so when loading the storage needed to allocate the ELF increases.
Basic overview:
ELF file in disk:
ELF loaded in memory:
Object files are relocatable files, they are used to link them with another object files.
It provides information to the linker to, once it's time to link it to the rest of object files, allow the relocation and make it easier.
The object file content's is different from the other ELF files such as ET_EXEC and ET_DYN.
It usually have .rela.text and .rela.eh_frame sections.
As it is not a completely formed ELF yet, no specific sections has been created, therefore you will find just common code and data sections, and symbols.
Executable files are those that do not depend from external libraries, then no relocations should be pending for them as they can load without external objects.
They do not need .dynamic or the Dynamic segment, they do not need the GOT or PLT as function calls are done directly to the function address and without any intermediate.
Then in this type of ELF files you will find common code and data sections, and symbols (which can be removed).
As they are static, if they use libc functions the total size will be considerably long.
They are still executables, but as they are dynamically linked they are PIC (Process Independient Code).
They need GOT and PLT as intermediates to use external functions from shared-libraries such as printf().
In this type of executables you will usually find common code and data sections, the GOT, the PLT, Dynamic-linking symbol sections such as .dynsym and .dynstr (As well as static symbols which are not needed).
You will also find the .dynamic section, which is crucial for dynamic linking, and .rela.dyn, .rela.plt.
They get loaded in a process memory to provide functions to the executable which is going to use them.
They are similar to dynamically-linked executables, but not equal.
Here there is no PT_INTERP segment, as the shared-library is not loaded by the kernel but by the linker.
Also, local functions are included also in .dynsym (Not just in .symtab), and __libc_start_main is not imported.
The other structure is mostly the same as dynamically-linked executables.
They are not supposed to be loaded as some relocations are pending to create a fully working executable first.
First, when we decide to run an executable the kernel set up a process and give it a virtual memory space, an stack etc.
The stack for that process address space is set up in a very specific way to pass information to the dynamic linker. This particular setup and arrangement of information is known as the auxiliary vector or auxv.
Struct:
typedef struct
{
uint64_t a_type;
union
{
uint64_t a_val;
} a_un;
} Elf64_auxv_t;
Auxv type:
/* Legal values for a_type (entry type). */
#define AT_NULL 0 /* End of vector */
#define AT_IGNORE 1 /* Entry should be ignored */
#define AT_EXECFD 2 /* File descriptor of program */
#define AT_PHDR 3 /* Program headers for program */
#define AT_PHENT 4 /* Size of program header entry */
#define AT_PHNUM 5 /* Number of program headers */
#define AT_PAGESZ 6 /* System page size */
#define AT_BASE 7 /* Base address of interpreter */
#define AT_FLAGS 8 /* Flags */
#define AT_ENTRY 9 /* Entry point of program */
#define AT_NOTELF 10 /* Program is not ELF */
#define AT_UID 11 /* Real uid */
#define AT_EUID 12 /* Effective uid */
#define AT_GID 13 /* Real gid */
#define AT_EGID 14 /* Effective gid */
#define AT_CLKTCK 17 /* Frequency of times() */
/* Pointer to the global system page used for system calls and other nice things. */
#define AT_SYSINFO 32
#define AT_SYSINFO_EHDR 33
The auxiliary vector is a special structure that is for passing information directly from the kernel to the newly running program. It contains system specific information that may be required, such as the default size of a virtual memory page on the system or hardware capabilities; that is specific features that the kernel has identified the underlying hardware has that userspace programs can take advantage of.
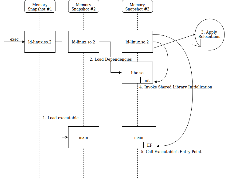
Then the operating system maps an interpreter into the process's virtual memory (Usually ld-linux.so).
Then reads the interpreter code and starts it from it's entry point. The interpreter can be retrieved by the .interp section in the ELF file.
The interpreter loads the binary, and gives the control to the entry point of the binary.
Summary:
- The kernel maps the program in memory (and the vDSO);
- The kernel sets up the stack and registers (passing information such as the argument and environment variables) and calls the main program entry point.
- The executable is loaded at a fixed address and no relocation is needed.
First, when we decide to run an executable the kernel set up a process and give it a virtual memory space, an stack etc.
The stack for that process address space is set up in a very specific way to pass information to the dynamic linker. This particular setup and arrangement of information is known as the auxiliary vector or auxv.
Sample view:
Struct:
typedef struct
{
uint64_t a_type;
union
{
uint64_t a_val;
} a_un;
} Elf64_auxv_t;
Auxv type:
/* Legal values for a_type (entry type). */
#define AT_NULL 0 /* End of vector */
#define AT_IGNORE 1 /* Entry should be ignored */
#define AT_EXECFD 2 /* File descriptor of program */
#define AT_PHDR 3 /* Program headers for program */
#define AT_PHENT 4 /* Size of program header entry */
#define AT_PHNUM 5 /* Number of program headers */
#define AT_PAGESZ 6 /* System page size */
#define AT_BASE 7 /* Base address of interpreter */
#define AT_FLAGS 8 /* Flags */
#define AT_ENTRY 9 /* Entry point of program */
#define AT_NOTELF 10 /* Program is not ELF */
#define AT_UID 11 /* Real uid */
#define AT_EUID 12 /* Effective uid */
#define AT_GID 13 /* Real gid */
#define AT_EGID 14 /* Effective gid */
#define AT_CLKTCK 17 /* Frequency of times() */
/* Pointer to the global system page used for system calls and other nice things. */
#define AT_SYSINFO 32
#define AT_SYSINFO_EHDR 33
The auxiliary vector is a special structure that is for passing information directly from the kernel to the newly running program. It contains system specific information that may be required, such as the default size of a virtual memory page on the system or hardware capabilities; that is specific features that the kernel has identified the underlying hardware has that userspace programs can take advantage of.
After the program code has been loaded into memory as described previously, the ELF handler also loads the ELF interpreter program into memory with load_elf_interp(). This process is similar to the process of loading the original program: the code checks the format information in the ELF header, reads in the ELF program header, maps all of the PT_LOAD segments from the file into the new program's memory, and leaves room for the interpreter's BSS segment. The interpreter can be retrieved by the .interp section in the ELF file.
The execution start address for the program is also set to be the entry point of the interpreter, rather than that of the program itself. When the execve() system call completes, execution then begins with the ELF interpreter, which takes care of satisfying the linkage requirements of the program from user space — finding and loading the shared libraries that the program depends on, and resolving the program's undefined symbols to the correct definitions in those libraries. Once this linkage process is done (which relies on a much deeper understanding of the ELF format than the kernel has), the interpreter can start the execution of the new program itself, at the address previously recorded in the AT_ENTRY auxiliary value.
We mentioned previously that system calls are slow, and modern systems have mechanisms to avoid the overheads of calling a trap to the processor.
In Linux, this is implemented by a neat trick between the dynamic loader and the kernel, all communicated with the AUXV structure. The kernel actually adds a small shared library into the address space of every newly created process which contains a function that makes system calls for you. The beauty of this system is that if the underlying hardware supports a fast system call mechanism the kernel (being the creator of the library) can use it, otherwise it can use the old scheme of generating a trap. This library is named linux-gate.so.1, so called because it is a gateway to the inner workings of the kernel.
When the kernel starts the dynamic linker it adds an entry to the auxv called AT_SYSINFO_EHDR, which is the address in memory that the special kernel library lives in. When the dynamic linker starts it can look for the AT_SYSINFO_EHDR pointer, and if found load that library for the program. The program has no idea this library exists; this is a private arrangement between the dynamic linker and the kernel.
The interpreter loads the binary, and parse it to find which libraries does the binary need, and maps them with mmap or similar options and then performs any necessary last-minute relocations in the binary’s code sections to fill in the correct addresses for references to the dynamic libraries.
The dynamic linker will jump to the entry point address as given in the ELF binary.
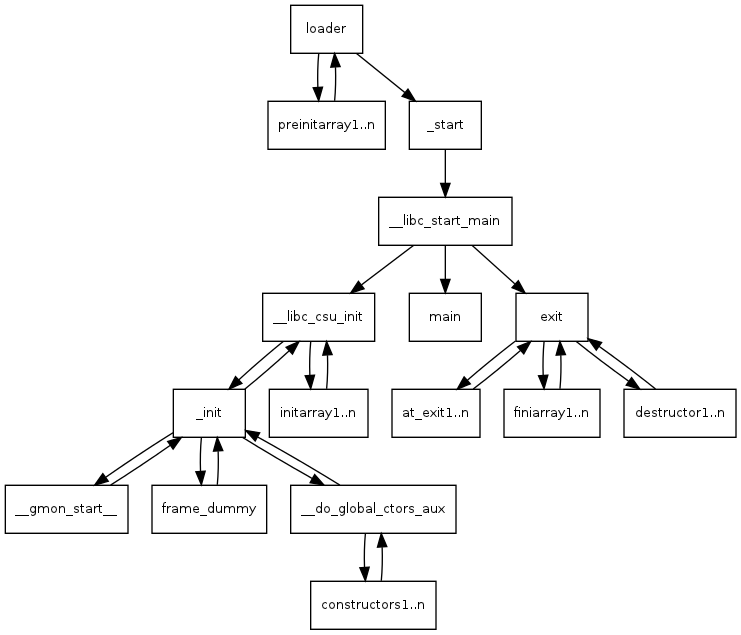
The entry point is the _start function in the binary. At this point we can see in the disassembley some values are pushed onto the stack. The first value is the address of __libc_csu_fini function, another is the address of __libc_csu_init and then finally the address of main() function. After this the value __libc_start_main function is called.
At this stage we can see that the __libc_start_main function will receive quite a few input paramaters on the stack. Firstly it will have access to the program arguments, environment variables and auxiliary vector from the kernel. Then the initalization function will have pushed onto the stack addresses for functions to handle init, fini, and finally the address of the main() function itself.
The last value pushed onto the stack for the __libc_start_main was the initialisation function __libc_csu_init. If we follow the call chain through from __libc_csu_init we can see it does some setup and then calls the _init function in the executable. The _init function eventually calls some functions called __do_global_ctors_aux, frame_dummy and call_gmon_start.
Once __libc_start_main has completed with the _init call it finally calls the main() function. Remember that it had the stack setup initially with the arguments and environment pointers from the kernel; this is how main gets its argc, argv[], envp[] arguments. The process now runs and the setup phase is complete.
Finally, call end functions and calls exit() with the return value from main().
The linker's next work will be resolving with lazy binding all the library functions when they are called. Using the library's symbols and the dynamic symbols from you executable, and relocations for the GOT, the dynamic linking will be performed successfully.
Summary:
-
locate and map all dependencies (as well as shared object specified in LD_PRELOAD);
-
relocate the files.
This is a very high level overview as I understand it:
-
the kernels initialises the process:
-
it maps the main program, the interpreter (dynamic linker) segments and the vDSO in the virtual address space;
-
it sets up the stack (passing the arguments, environment) and calls the dynamic linker entry point;
-
-
the dynamic linker loads the different ELF objects and binds them together
-
it relocates itself (!);
-
it finds and loads the necessary libraries;
-
it does the relocations (which binds the ELF objects);
-
it calls the initialisation functions functions of the shared objects;
-
-
Those functions are specified in the DT_INIT and DT_INIT_ARRAY entries of the ELF objects.
-
it calls the main program entry point;
-
The main program entry point is found in the AT_ENTRY entry of the auxiliary vector: it has been initialised by the kernel from the e_entry ELF header field.
-
the executable then initialises itself.
-
As explained previously, they get loaded in the process memory space, and the linker does the dynamic-linking work.
frame_dummy: This function lives in the.initsection. It is defined asvoid frame_dummy ( void )and its whole point in life is to call__register_frame_info_baseswhich has arguments._start: This is wheree_entrypoints to, and first code to be executed._init: The dynamic loader executes the (INIT) function before control is passed _start function and executes the (FINI) function just before control is passed back to the OS kernel. The _init function is the default function used for the (INIT) tag. It calls several functions like__gmon_start__,frame_dummy,__do_global_ctors_aux._fini: The dynamic loader executes the (FINI) function just before control is passed back to the OS kernel..init: Code to be executed when the program starts..fini: Code to be executed at the end of the program..init_array: Array of pointers to use as constructors..fini_array: Array of pointers to use as destructors.__libc_start_main: Libc functions that set up some stuff and callsmain().deregister_tm_clones: Transactional memory is intended to make programming with threads simpler. It is an alternative to lock-based synchronization. These routines tear down and setup, respectively, a table used by the library (libitm) which supports these functions.register_tm_clones: Transactional memory is intended to make programming with threads simpler. It is an alternative to lock-based synchronization. These routines tear down and setup, respectively, a table used by the library (libitm) which supports these functions.__register_frame_info_bases:__stack_chk_fail: Stack smashing Protector function.__do_global_dtors_aux: Runs all the global destructors on exit from the program on systems where.fini_arrayis not available.__do_global_dtors_aux_fini_array_entryand__init_array_end: These mark the end and start of the.fini_arraysection, which contains pointers to all the program-level finalizers.__frame_dummy_init_array_entryand__init_array_start: These mark the end and start of the.init_arraysection, which contains pointers to all the program-level initializers.__libc_csu_init: These run any program-level initializers (kind of like constructors for your whole program).__libc_csu_fini: These run any program-level finalizers (kind of like destructors for your whole program).main: For libc-linked programs, this is the default library being called by__libc_start_mainand where the first user-custom code is executed..eh_frame: DWARF-based debugging features such as stack unwinding.
Summary:
_startcalls the libc__libc_start_main;__libc_start_maincalls the executable__libc_csu_init(statically-linked part of the libc);__libc_csu_initcalls the executable constructors (and other initialisatios);__libc_start_maincalls the executablemain();__libc_start_maincalls the executableexit().
Sections are there just to make the linker's work easier. For example, when you, in a relocation want to specify a relocation for ET_REL files, you specify the offset within that section.
When the compiler compiles for a dynamically-linked executable, instead of compiling it to a .a library and linking it statically, it creates in the .dynamic section specified by DT_NEEDED a string with the library name (Eg.: libc.so.6).
When the binary is executed on another system, the interpreter tries to find that library by name and load it to memory to start the dynamic-linking process.
-- TO DO --
.got is for relocations regarding global 'variables' while .got.plt is an auxiliary section to act together with .plt when resolving procedures absolute addresses.
-- TO DO --
-- TO DO --
-- TO DO --
Rel is used in 32-bit systems, instead, Rela is used in 64-bit ones.
Rela, has an addend, Rel doesn't.
-- TO DO --
-- TO DO --
-- TO DO --
-- TO DO --
-- TO DO --
-- TO DO --
-
Practical Linux Binary Analysis: Build Your Own Linux Tools for Binary Instrumentation, Analysis, and Disassembly By Dennis Andriesse
-
Learning Linux Binary Analysis By Ryan "elfmaster" O'Neill
-
https://hydrasky.com/malware-analysis/elf-file-chapter-2-relocation-and-dynamic-linking/
-
https://www.intezer.com/blog/research/executable-linkable-format-101-part1-sections-segments/
-
https://codywu2010.wordpress.com/2014/11/29/about-elf-pie-pic-and-else/
-
https://www.it-swarm-es.tech/es/c/que-funciones-agrega-gcc-al-linux-elf/822753373/
-
https://github.com/gcc-mirror/gcc/blob/master/libgcc/crtstuff.c
-
/usr/include/elf.h -
ELF(5)man pages
















